# sech
符号双曲正割函数
函数库: TySymbolicMath
# 语法
sech(X)
# 说明
sech(X) 返回 X 的双曲正割函数。 示例
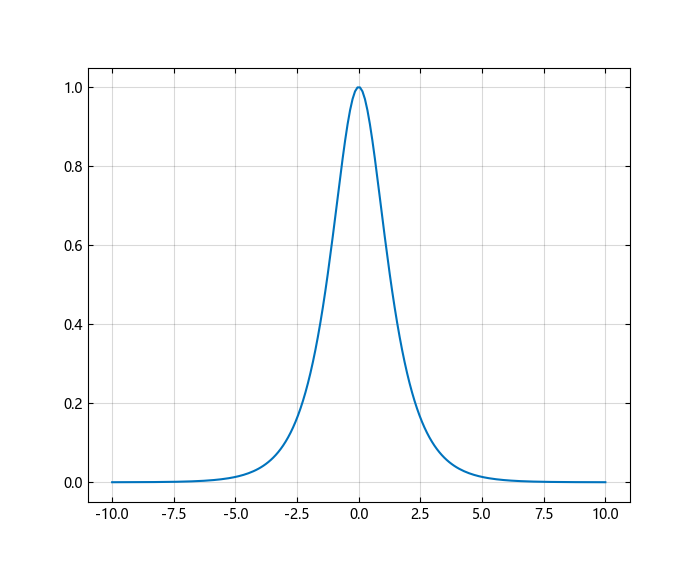
# 示例
绘制双曲正割函数
在从 -10 到 10 的区间上绘制双曲正割函数。
using TySymbolicMath
using TyPlot
@variables x
sechf = x-> sech(x)
fplot(sechf,[-10 10])
grid("on")

处理包含双曲正割函数的表达式
许多函数,例如 Differential 和 taylor,可以处理包含双曲正割函数的表达式。
求 sech 函数的一阶导数和二阶导数:
using TySymbolicMath
@variables x
D = Differential(x)
expand_derivatives(D(sech(x)))
-sech(x)*tanh(x)
D2 = Differential(x)^2
expand_derivatives(D2(sech(x)))
sech(x)*(tanh(x)^2) - sech(x)*(1 - (tanh(x)^2))
求 sech 函数的泰勒展开式:
taylor(sech(x))
( 1.0 - 0.5 x² + 0.20833333333333334 x⁴ + 𝒪(‖x‖⁶) , Any[x] , 6×2 DataFrame
Row │ coeffs order
│ Array… Int64
────┼───────────────────
1 │ [1.0] 0
2 │ [0.0] 1
3 │ [-0.5] 2
4 │ [0.0] 3
5 │ [0.208333] 4
6 │ [0.0] 5)
# 输入参数
X - 输入符号符号变量 | 符号表达式 | 符号函数 | 符号向量 | 符号矩阵
输入符号,指定为符号变量、表达式或函数,或符号变量、表达式或函数的向量或矩阵。
数据类型: Num
# 另请参阅
acosh | asinh | atanh | acsch | asech | acoth | sinh | cosh | tanh | csch | coth