2026a

# 指数分布

# 概述


指数分布是一个单参数曲线族。当等待额外时间的概率与您已经等待了多长时间无关时,指数分布模型等待时间。例如,一个灯泡在使用的下一分钟内烧坏的概率与它已经烧了多少分钟是相对独立的。

Syslab 提供了几种处理指数分布的方法。

  • 通过指定参数值 (Exponential) 创建概率分布对象 ExponentialDistribution。 然后,使用对象函数来评估分布、生成随机数等。

  • 使用具有指定分布参数的分布特定函数(expcdfexppdfexpinvexplikeexpstatexpfitexprnd)。特定于分布的函数可以接受多个指数分布的参数。

  • 使用具有指定分布名称("Exponential")和参数的通用分布函数(cdf、quantile、pdf、random)。

# 参数

指数分布使用以下参数

参数 描述 范围
mu( ) Mean

参数 也等于指数分布的标准差。

标准指数分布具有

指数分布的一个常见替代参数化是使用定义为间隔中事件的平均数的 ,而不是 ,后者是事件发生的平均等待时间。 是倒数。

参数估计

似然函数是被视为参数函数的概率密度函数 (pdf)。 最大似然估计 (MLE) 是使 x 的固定值的似然函数最大化的参数估计。

指数分布 的最大似然估计量是

,其中 x 是样本 的样本均值。 样本均值是参数 的无偏估计量。

要将指数分布拟合到数据并找到参数估计值,请使用 expfit。

# 概率密度函数

指数分布的 pdf 为

有关示例,请参阅计算指数分布 pdf

# 累积分布函数

指数分布的累积分布函数 (cdf) 为

结果 p 是指数分布中的单个观测值均值为 落在区间 [0, x] 内的概率。

有关示例,请参阅计算指数分布 cdf

# 逆累计分布函数

指数分布的逆累积分布函数为

结果 x 是这样的值,即来自具有参数 的指数分布的观测值以概率 p 落在 [0 x] 范围内。

# 危险函数

危险函数(瞬时故障率)是 pdf 与 cdf 的补数之比。 如果 分别是分布的 pdf 和 cdf,则危险率为 。 用指数分布的 pdf 和 cdf 代替 得到一个常数 。 指数分布是唯一具有恒定危险函数的连续分布。 的倒数,可以解释为事件在任何给定间隔内发生的速率。 因此,当您对生存时间进行建模时,一个项目能够存活额外单位时间的概率与该项目的当前年龄无关。

例如,请参阅指数分布的生命周期

# 示例

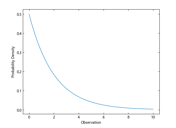
计算指数分布 pdf

计算参数 的指数分布的 pdf。

using TyPlot
using TyStatistics
x = 0:0.1:10;
y = exppdf.(x,2);

绘制pdf

figure();
plot(x,y)
xlabel("Observation")
ylabel("Probability Density")

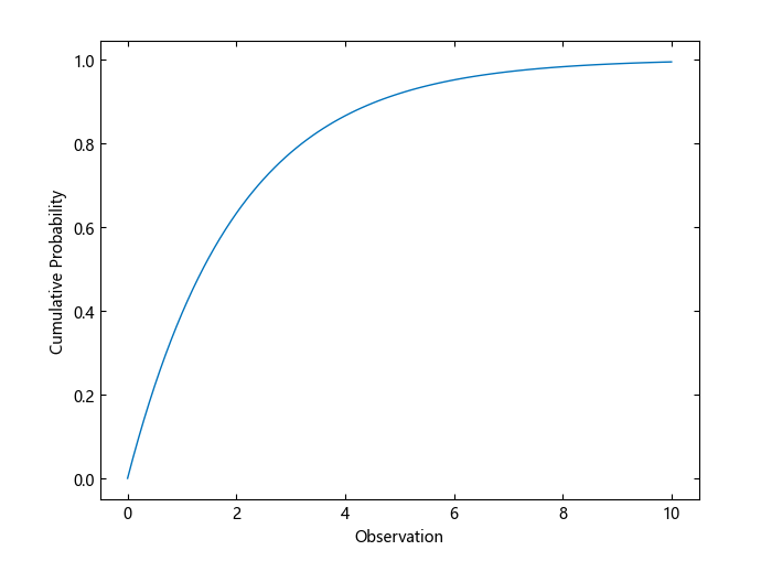
计算指数分布 cdf

计算参数 的指数分布的 cdf。

using TyPlot
using TyStatistics
x = 0:0.1:10;
y = expcdf(x,2);

绘制 cdf

figure();
plot(x,y)
xlabel("Observation")
ylabel("Cumulative Probability")

指数分布的生命周期

计算平均值为 在值 1 到 5 处的指数分布的风险函数。

using TyStatistics
x = 1:5;
lambda1 =@. exppdf(x,2)/(1-expcdf(x,2))
lambda1 = 5-element Vector{Float64}:
 0.5
 0.5
 0.5000000000000001
 0.5
 0.4999999999999997

指数分布的风险函数(瞬时失败率)是常数,总是等于 。 这个常数通常用 表示。

在 x = 3 处评估指数分布的风险函数,平均值为 1 到 5。

mu = 1:5;
lambda2 =@. exppdf(3,mu)/(1-expcdf(3,mu))
lambda2 = 5-element Vector{Float64}:
 0.9999999999999999
 0.5000000000000001
 0.3333333333333333
 0.25
 0.19999999999999998

具有指数分布寿命的物品存活一个单位时间的概率与它存活了多长时间无关。

当平均存活时间为 10 年时,计算一个物品在不同年龄下存活一年的概率。

x2 = 5:5:25;
x3 = x2 .+ 1;
deltap =@. (expcdf(x3,10)-expcdf(x2,10))/(1-expcdf(x2,10))
deltap = 5-element Vector{Float64}:
 0.09516258196404041
 0.09516258196404062
 0.09516258196404051
 0.09516258196404084
 0.09516258196404082

无论一件物品已经存活了多长时间,存活一年的概率都是相同的。

# 相关分布

  • Gamma 分布 - Gamma 分布是具有参数 a(形状)和 b(比例)的两参数连续分布。当 a = 1 时,伽马分布等于均值 μ = b 的指数分布。均值为 μ 的 k 个指数分布的随机变量的总和具有参数 a = k 和 μ = b 的 gamma 分布。

  • 几何分布 - 几何分布是一个单参数离散分布,它模拟在重复伯努利试验中第一次成功之前的失败总数。几何分布是指数分布的离散模拟,是唯一具有恒​​定风险函数的离散分布。

  • 广义帕累托分布 - 广义帕累托分布是一个三参数连续分布,具有参数 k(形状)、σ(尺度)和 θ(阈值)。当 k = 0 和 θ = 0 时,广义 Pareto 分布等于均值 μ = σ 的指数分布。

  • 泊松分布 — 泊松分布是一种采用非负整数值的单参数离散分布。参数 λ 是分布的均值和方差。泊松分布模型计算随机事件在给定时间内发生的次数。在这样的模型中,发生之间的时间量由具有均值 的指数分布建模

  • Weibull 分布 分布 - Weibull 分布是具有参数 a(尺度)和 b(形状)的两参数连续分布。 Weibull 分布也用于模拟寿命,但它没有恒定的危险率。当 b = 1 时,Weibull 分布等于均值 μ = a 的指数分布。

# 另请参阅

ExponentialDistribution | expcdf | exppdf | expinv | explike | expstat | expfit | exprnd