# 示例


# 物理建模

# Modelica 基础功能

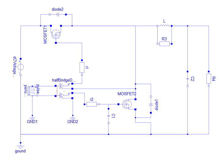
过零检测器
过零检测器是一种用于检测信号过零点的电路或算法。它通常用于音频处理、电力电子和通信系统等领域中。
打开示例
房屋供暖系统
房屋热模型用于模拟和分析房屋在不同环境条件下的热行为及其供暖系统的性能。该模型通过定义房屋的几何信息、材料的热属性、加热器特性和电力成本等参数,计算房屋的热阻和热损失。
打开示例
状态事件处理
在一般应用领域中,状态事件通常指的是系统中某些关键状态的变化。
打开示例
傅科摆模型
展示如何建立傅科摆模型,通过模型来求解系统的耦合微分方程。
打开示例
热电偶建模与信号转换
展示如何近似 S 型热电偶的非线性关系。
打开示例
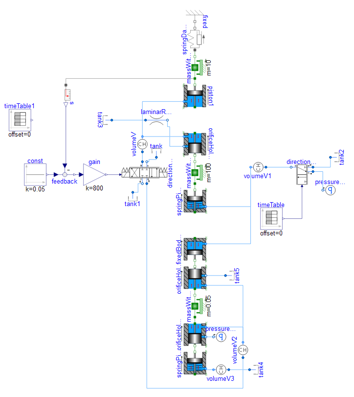
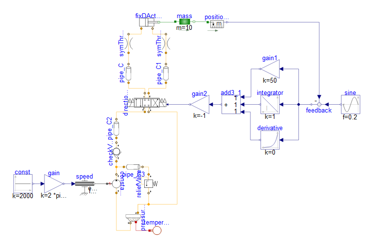
单体液压缸建模
展示对液压缸进行建模。
打开示例
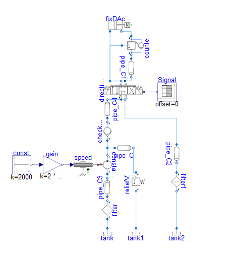
四缸液压机
展示如何创建一个包含四个液压缸的模型。
打开示例
带负载两缸液压系统
展示如何构建一个模拟刚性杆的模型。
打开示例
弹跳小球
本示例使用一个弹球的模型说明如何使用 Modelica 语言对具有过零行为的混合动态系统进行建模。
打开示例
倒立摆
本示例使用 Sysplorer 对一级倒立摆系统进行建模及控制研究。
打开示例
仪表盘
利用动态组件库 DynamicBlocks 中的动态组件,演示二维动画
打开示例
水箱
自定义动态组件,演示连通器二维动画
打开示例

# 机械专业模型库

提示

单击打开示例后,可能会出现图形视图显示异常的情况,原因是未加载对应的模型库。此时单击主页工具栏检查按钮,会自动加载对应的模型库,通过检查后模型会正常展示。

# 平面机械模型库

刚体自由落体
展示了刚体自由落体模型。
打开示例
双摆模型(自由摆)
展示了简单双摆模型。
打开示例
曲柄滑块机构
展示了曲柄滑块机构模型。
打开示例
弹簧示例
展示了弹簧示例模型。
打开示例
自平衡杆
展示了自平衡杆模型。
打开示例

# 基础机械模型库

一维平动模型

单自由度振荡器
该模型是一个单自由度振荡模型,可以分别模拟固定质量和变质量物体的振荡情况。
打开示例
弹跳小球
该模型可以模拟小球自由落体或者水平状态下,对固定物体碰撞时的运动状态。
打开示例
摩擦
该模型模拟质量与其他物体的水平摩擦的仿真状态,通过两组案例对比说明摩擦元件的使用方法。
打开示例
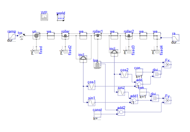
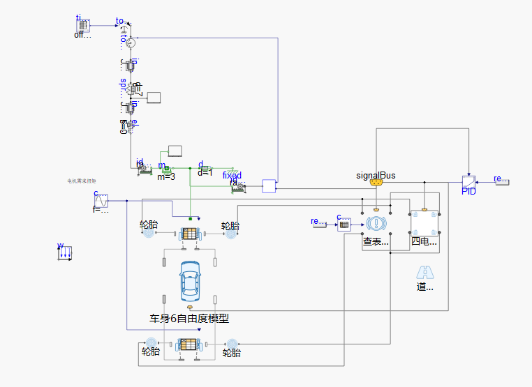
1/4 车辆悬架
该模型可以模拟车辆 1/4 悬架在经过指定路面时,车辆悬架的运动状态。
打开示例
杠杆
该模型模拟杠杆中间固定,左端施加力,右端为弹簧时的运动状态,杠杆力的运动方向参考杠杆模型的说明。
打开示例
并列复制器
该模型介绍模型并列复制器的使用方法。
打开示例
质量体的位移控制
该模型展示基础机械库模型和控制模型的联合使用,一维平动机械模型与控制系统进行集成,可以对一维平动运动进行控制。
打开示例
非线性弹簧
该模型可以模拟模拟非线性弹簧的控制和运动方式。
打开示例
多连杆机构
该模型可以模拟模拟多连杆机构的运动状态。
打开示例

一维转动模型

振荡器
该部件是一个简单的转动振荡器,器通过预设转动惯量的初始角位移和角速度,使弹簧阻尼处于预紧状态。
打开示例
简单车辆
该案例是利用基础机械元件,对车辆的传动过程进行一个简单模拟。分析车辆的传动状态。
打开示例
带控制的直线驱动机构
该案例可以模拟工程机械或机床设备中的直线驱动机构,通过 PID 控制执行输入力矩,控制导轨的直线位移。
打开示例
平移和转动运动
该案例是一个平移和转动机构的综合模型。
打开示例

# 传动系统模型库

湿式离合器
模拟湿式离合器的运行特性,可以分析在离合器制动过程中,湿式离合器的干摩擦力特性和粘性摩擦力矩。
打开示例
绘图机和滚珠丝杠驱动
模拟机械绘图机构的运行,通过分别设置 X、Y 方向的输入信号可以使机械机构按照固定的轨迹运动,得到目标图形。
打开示例
车辆起步分析
模拟简单汽车的起步工况的运行,发动机的初始启动转速为 800 rpm,通过左侧的 startUp 起步信号控制 0-15s 的发动机信号,模拟车辆起步过程,分析转轴和车辆的加速度振动情况。
打开示例
动滑轮传动
展示绳索和滑轮传动模型使用方式,模拟人利用动滑轮从 1 米的高度提升重物,物体初始位置在地面 0 米位置。
打开示例
三位执行器应用示例
该用例是三位机械活塞的应用案例,可以应用于套筒元件相对运动的模拟。
打开示例
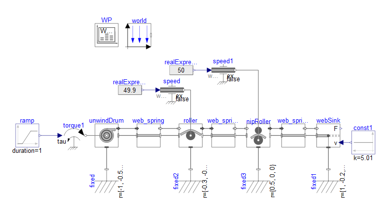
4 质量传动轴
该模型是模拟传动系统中传动轴系的运行状态,通过齿轮箱、弹簧阻尼、轴段和万向节分析传动轴中各部分的转动状态和振动状态。
打开示例
弹性联轴器
模拟弹性联轴器的运行方式,通过弹性联轴器可以过滤右侧负载中部分频率的扭矩。
打开示例
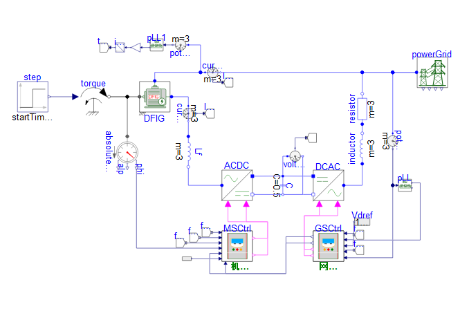
船舶电力驱动系统
船舶电力驱动系统是使用电动机作为动力装置,将电能转化为机械能,从而推动船舶前进的船舶动力系统。
打开示例
绞盘拉取物体
该模型介绍绳索包中绞盘的使用方法,模拟使用绞盘拉取一个被弹簧连接的物体的运动情况。
打开示例

# 多体系统模型库

双摆
双摆模型是一种经典的物理模型,用于描述两个相互连接的摆的运动行为。该模型是一个简化系统,由摆臂、关节、重力组成,其中两个摆臂通过一个固定的轴连接在一起,可以自由摆动在机械工程中,可以用来设计和分析双摆钟、摇摆门以及机械振荡器等设备;在控制过程中,双摆模型可以用来研究和设计控制系统,以实现双摆系统的稳定控制和轨迹跟踪。
打开示例
变质量刚体系统
变质量刚体系统是指系统中的质量不是固定的,而是伴随系统的运动而发生改变。这种系统通常用于描述推进机制的航天器或者飞行器等动力学系统。在变质量系统中,系统的质量可能会因为喷射推进剂、释放物质或者其他因素而变化,从而导致推进过程中的动量、惯性等发生变化。
打开示例
发动机悬置
发动机悬置系统是指将发动机安装在车辆或飞行器中的一种工程设计,通常是使用橡胶悬置、液力悬置和主动悬置等,将发动机与车辆或者飞行器的车架、机身连接起来,以便提高车辆稳定性、减少振动和噪音等。该系统的关键参数有刚度、阻尼、固有频率等,通过弹性元件吸收振动能量,从而减少振动传递到车架或机身的能量。
打开示例
使用传感器
该案例以双摆模型为例,旨在帮助用户使用多体系统中几个常用的传感器模型,比如绝对传感器、相对传感器,包括绝对/相对位置测量、绝对/相对角位移测量等。传感器广泛应用在机器人、自动化、机械控制等领域,用于测量和监控多体运动系统中各种物理参数。
打开示例
悬挂质量的悬臂梁
悬臂梁是一个工程和材料力学常用的结构,它通常由一个固定的支点支撑在一端,另一端悬空或者悬挂物体。在悬臂梁的悬端位置施加质量时,悬臂梁会发生弯曲变形。
打开示例
柔性梁的单摆对比
柔性梁的摆动变形是一种综合了弯曲、拉伸以及摆动特性的复杂运动。在重力的作用下,柔性梁的自由端会发生弯曲变形,当柔性梁开始下摆,受到重力的梁会产生拉伸变形。可以通过与刚体单摆模型对比,使用相对位移传感器能够测量柔性梁的端部变形。
打开示例
螺母螺旋运动
螺母(Nut)通过转动,可以沿着螺栓(Bolt)的轴向方向移动,从而实现螺栓的固定和松开。螺旋运动同时包括旋转和平移两种运动,物体沿着螺旋线向前推进的同时能够发生绕轴旋转。螺母螺旋运动应用在螺纹连接、螺旋输送机构、螺栓升降机构等场景中。
打开示例
倒立摆
倒立摆系统是一种经典的控制系统问题,通过 PID 控制方法,调整比例、积分和微分系数来控制小车的运动保持摆杆直立状态。它广泛应用于两轮自平衡机器人、火箭发射阶段的姿态控制以及自动运输小车的稳定控制等。
打开示例
四杆曲柄滑块结构
四杆曲柄滑块结构是一种重要的机械闭环结构,常用于内燃机、柴油机、活塞泵等机械设备中。曲柄滑块结构由曲柄、连杆、滑块等部件组成,主要将旋转运动转换为往复直线运动或者反之,都具有广泛的工程应用。当曲柄旋转时,连杆会产生往复直线运动,这是由于曲柄的转动运动被连杆传递到连杆或者滑块上。
打开示例
二杆曲柄滑块结构
二杆曲柄滑块结构是一种重要的机械闭环结构,常用于内燃机、柴油机、活塞泵等机械设备中。曲柄滑块结构由曲柄、连杆、滑块等部件组成,主要将旋转运动转换为往复直线运动或者反之,都具有广泛的工程应用。当曲柄旋转时,连杆会产生往复直线运动,这是由于曲柄的转动运动被连杆传递到滑块上。
打开示例
平面四连杆机构
平面四连杆(曲柄摇杆)结构是一种特殊的四连杆机构,其所有连杆和铰链均在同一个平面内运动,它由固定杆(机架)、曲柄、连杆、摇杆等部件组成,通过运动副将运动传递给其他连杆,都具有广泛的工程应用。
打开示例
6 自由度机械臂作业系统
6 自由度机械臂由底座、多个连杆支臂、转动关节以及末端执行器组成,它是工业自动化和机械人技术中的核心设备。底座是机械臂的支撑部分,通常固定在工作台上;连杆支臂是连接底座和末端执行器的部分,通过 6 个关节的协同工作,使得机械臂能够达到空间中任意一点并进行任意姿态的定位,从而实现高度灵活的操作。
打开示例

# 柔性体模型库

悬臂梁
悬臂梁模型是指一端固定另一端自由的梁结构模型,广泛应用于机械工程、土木工程等行业,用来分析梁在承受载荷时的变形和应力分布等。
打开示例
机械臂
机械臂模型是一种模仿人类手臂的机器人,通过多个关节和执行器来执行任务,可应用于抓取、搬运、装配等工业任务,较长机械臂的强度和刚度是其选型的关键。
打开示例
曲柄滑块机构,模态梁
曲柄滑块机构是一种常见的机械传动机构,由曲柄、滑块、连杆等部件组成,通常用于将旋转运动转化为直线往复运动,广泛应用于内燃机、压缩机、气缸等机械自动化系统中。
打开示例
带预载荷的杆
带预载荷的杆模型是描述在设计中已经施加一定预载荷的杆件(如拉杆或压杆)行为的一种力学模型,常应用于机械紧固件、预应力钢索,悬挂系统中的预载荷弹簧等,可以有效提高系统的强度、刚度和稳定性。
打开示例

# 接触模型库

小球碰撞模拟
该模型是最基础的点点接触模型的示例,可以参考该模型搭建其他类型的接触运动。
打开示例
球驱动圆柱转动模拟
该模型是可以模拟两个小球在 X-Z 平面的相对运动和碰撞分离。球体质心的全局初始位置从接口 A 相连的多体元件和球体自身属性设置。在该模型中考虑小球受到的重力,重力沿 y 的负方向。
打开示例
轮系进给机构
该模型是通过偏心选择的球模型和小直径的点模型、弹簧阻尼,模拟凸轮驱动直杆进行固定方向的进给运动。为了防止空负载运动速度过快,用弹簧阻尼模型和固定端模拟杆末端的负载,控制运动速度。
打开示例
凸轮从动件接触
该模型使用多边形和多边形接触模型模拟在固定平台上的凸轮从动件接触模型,可以模拟汽车气缸、机床运动等相似组件的运动。
打开示例
平衡球运动模型
该模型是通过控制平面的转动角度控制小球在平面上的运动,达到平衡小球的位置结果。
打开示例
平面多物体碰撞
该模型为多个圆形物体被放置在 XY 平面内,给定各物体不同的初始速度或约束条件,圆形物体之间相互发生接触碰撞,分析不同物体的接触力和运动状态。
打开示例
脚手架碰撞模拟
该案例为圆柱和其他两个固定圆柱的线接触模型,可以分析各实体几何之间的组合接触(点接触和线接触)检测,接触力大小的计算。通过接触模型,可以测量和分析接触法向力和摩擦力,判断运动圆柱的接触状态,各方向的运动位移,该案例可以模拟建筑行业中,脚手架的安全接触碰撞检测。
打开示例
龙门吊车
该模型是可以模拟一个工厂中的固定框架龙门吊车应用场景,可以模拟吊车的水平、垂向位移和物体夹取过程。
打开示例
锥形漏斗接触
该模型使用球和圆锥内接触模型模拟球体在锥形漏斗内表面的接触碰撞运动,从顶层位置逐渐向下滚动,多次旋转后从圆锥底部下落。
打开示例
车轮滚动模型
该模型是简单模拟两车轮在地面上的滚动效果。
打开示例

# 三维传动系统模型库

绳索滑轮传动系统

悬链线系统
悬链线系统是指在重力场中,由两点悬挂的柔性且不可伸长的链条或绳索在自重作用下所形成的曲线,其形状与抛物线类似。假设绳索完全柔性且自身受到重力和绳索张力共同作用,最终达到平衡状态。通过对绳索离散计算,得到悬链线的形态和变形情况。悬链线系统的应用有:悬索桥设计、长距离高压输电线管道布设等。
打开示例
绳索单摆系统
绳索单摆系统是一种经典的物理系统,该系统研究了简单绳索单摆和实际绳索单摆两种情况。
打开示例
秋千绳系统
秋千绳是一种娱乐设施,其基本结构和原理可以通过绳索单摆来模拟,主要有绳索、定滑轮,由一根固定长度的绳子悬挂在固定点,通过穿过滑轮,末端连接一个集中质量的小球(表示人和座椅的组合),当秋千从某一位置释放后,它在重力的作用下来回摆动。
打开示例
变长度绳索释放系统
该案例有两个系统,分别是绳索长度的变长和变短,第一个是系统是单摆杆自由释放,绳索的长度和质量都减少,第二个系统的两端固定,在右端释放绳子,并通过离散化得到变长度柔性绳索。
打开示例
动滑轮模拟
动滑轮系统是绳索滑轮传动系统常用的重要结构,该系统通过牵引绳索,并通过滑轮组来改变绳索的牵引方向和负载传递,从而实现物体的升降。
打开示例
空中拉伸重物系统
该案例模拟重物被拉升场景,使用定滑轮改变力的方向,使得重物匀速上升。
打开示例
绳索卷出系统 1
该系统模拟绳索从绞盘中卷出的典型场景,通过对受到重力的小球施加初速度,小球将绞盘中的绳索快速拉出,可模拟吊车放钩等应用场景。
打开示例
绳索卷出系统 2
该系统模拟绳索从绞盘中卷出的典型场景,在无重力的环境下,对物体施加一个水平初速度,可以将绳索匀速拉出,可模拟抽纸、抽绳等生活场景。
打开示例
绳索收卷系统
该系统模拟绞盘将绳索卷入(收卷)的典型场景,通过对绞盘施加驱动,绞盘以恒定角速度顺时针卷动时,任意位置的重物被卷回,可模拟吊车拖拽应用场景。
打开示例
简单绳索传动系统
该系统通过对两个滑轮和多段绳索组成的简单绳索传动回路进行模模拟,通过对主动轮施加角速度驱动,带动从动轮的运动。
打开示例
带张力控制的绳索传动系统
该系统通过对两个滑轮和多段绳索组成的简单绳索传动回路进行模模拟,该系统具有一个张力控制轮,可进行张力调节,并通过对主动轮施加角速度驱动,带动从动轮的运动。
打开示例
带浮辊的绳索传动系统
带浮辊的绳索传动系统,通常将浮辊安装在摆臂滑轮位置,是一种常用的张力控制装置,该系统区别去直线弹簧控制,它能够吸收张力变化瞬间的剧烈波动,张力控制较为平稳。进而可以通过添加PID控制器,计算所需驱动单元速度的调整量。
打开示例
缆车张紧控制系统
缆车张紧控制系统常用于景区缆车或者运输货物缆车,其基本结构和原理可以通过绳索传动来模拟,主要有弹性绳索、定滑轮,动滑轮、移动车厢等,通过穿过两端的定滑轮,有一个绳索上的滑轮往复运输,并通过控制该段绳索的张力,调整相应的位置。
打开示例
绳索受到风载模拟
该系统模拟在重力和风载荷作用下的绳索的运动,并通过全局力简化风载荷对绳索的作用,计算绳索的动力学响应。
打开示例

链条链轮传动系统

上升驱动链条链轮传动系统
上升驱动链条链轮驱动系统广泛应用于机械传动系统中,它由链轮、链条和驱动源组成。链轮通过链条与另一个链轮相连,通过将链轮链条安装在竖向方向,实现动力传递和旋转。驱动链轮通过电机或者其他动力源驱动,可以将动力传递到不同高度的链轮上,从而实现垂直传动。
打开示例
带有张紧轮的链条传动系统
该系统通过对两个链轮和多段链条组成的 2 链轮链条传动回路进行建模模拟,该系统具有一个张紧链轮,可进行张力调节,并通过对主动轮施加角速度驱动,带动从动轮的运动。
打开示例

齿轮传动系统

外啮合直齿齿轮传动
外啮合直齿齿轮传动是机械传动中一种常见的方式,主要用于传递旋转运动和扭矩,其结构简单且制造成本低,广泛应用于各种机械设备之中。在该案例中,两个外啮合齿轮通过直齿啮合力接触模型相连接,确保在啮合过程中传递的动力平稳且高效。
打开示例
行星齿轮
行星齿轮系统是一种复杂的齿轮传动机构,广泛应用于自动变速器、机器人和航空航天等领域。该系统由一个中心的太阳轮、多个行星轮和一个内齿圈组成,行星轮围绕太阳轮旋转,同时在内圈内进行啮合,实现高效的动力传递。
打开示例

轴承

滚子轴承支撑简支梁
滚子轴承支撑简支梁模型是分析轴在滚子轴承支撑下受力和变形的方法,在该模型中,轴的两端通过滚子轴承固定,轴的中间受到集中力的作用,形成简支梁结构,允许轴自由转动但是不允许纵向位移。由于滚子轴承具有低摩擦特性,能够显著减少能量损失。从而提高系统的运行效率。
打开示例

空间机构传动系统

四连杆机构
四连杆机构是一个经典的平面机械模型,该案例中的模型可以代替传统的由刚性构件和低副关节连接的几何机构,直接用约束方程的解析解表示四杆机构,可以减少四杆机构的组合调试过程,提高模型效率。
打开示例
曲柄滑块系统
曲柄滑块机构是一个经典的平面机械模型,该案例中的模型可以代替传统的由刚性构件和低副关节连接的几何机构,直接用约束方程的解析解表示曲柄滑块机构及其动画设置,可以减少曲柄滑块机构的连接、初始位置调试过程,提高模型效率。
打开示例

# 流体专业模型库

提示

单击打开示例后,可能会出现图形视图显示异常的情况,原因是未加载对应的模型库。此时单击主页工具栏检查按钮,会自动加载对应的模型库,通过检查后模型会正常展示。

# 液压模型

液压伺服控制系统
液压伺服控制系统是以液压动力组件作驱动装置所组成的反馈控制系统,在这种系统中,输出量能够自动的、快速而准确的复现输入量的变化规律,同时还可以对输入信号进行功率放大。
打开示例
调压系统
压力控制回路是调整或控制液压系统中油液压力的回路,根据目的不同分为调压、减压、增压、保压、泄压、卸荷和平衡等回路。其中调压回路是指控制液压系统或子系统(局部)的压力,使之保持恒定或限制其最高工作压力的液压回路。在该调压系统中主要是调节出口腔的压力。
打开示例
静压传动系统
静压传动系统是一种利用液体或气体在密闭容器内产生压力,从而传递力或实现运动控制的系统。
打开示例
平衡回路
平衡回路是一种常见的液压系统配置,用于平衡执行机构的压力,以确保它们在不同的负载下能够平稳运行。
打开示例
文丘里管
文丘里管是一种流体力学装置,它利用伯努力原理来测量流体的流速或流量。一般它由一个渐缩段(收敛段)、一个喉管(最窄的部分)和一个渐扩段(扩散段)组成。当流体流过文丘里管时,其流速会在喉部达到最大值,而压力则降至最低。
打开示例
润滑系统
润滑系统是机械设备中不可或缺的部分,其主要功能是减少机械运动部件之间的摩擦,从而降低能量消耗,延长设备的使用寿命,并保障设备的正常运行。其中离心效应润滑系统是一种常见的润滑系统,它利用离心力将润滑油从油箱中抽送到需要润滑的部件表面,以实现对机械设备的有效润滑。
打开示例
四缸发动机润滑回路
四缸发动机的润滑回路,通过机油泵将过滤后的油液输送至发动机的各个部分,如活塞、曲轴等需要润滑的部分,在润滑过程中,油液承担着润滑、冷却、密封和清洁等多重功能,以保证发动机正常运转并延长其使用寿命。使用过的油液经过回油孔回收至油箱,形成循环利用的润滑系统。
打开示例

# 液压元件设计模型

液压千斤顶回路
液压千斤顶是一种利用液压原理来提供力的工具,通常用于举起重物或施加压力。一般由一个液压缸、一个液压泵和相关的管路、阀门等组成。
打开示例
3 通阀回路
三通阀回路是液压系统中一种常见的配置,它利用一个或多个三通阀来控制流体的方向和压力。三通阀具有三个接口或端口,通常标记为 P、A 和 T,用于连接不同的液压管路。这种阀门可以根据需要改变液压油的流向,从而控制执行机构的运动。
打开示例
流量限制器系统
液压系统中的流量限制器是液压网络中的安全装置,用来限制流体通过的流量,控制执行元件的速度或预防系统中的过载现象。
打开示例
斜盘式轴向柱塞泵
5 柱塞斜盘式轴向柱塞泵通常由五个柱塞、斜盘式泵头和轴向柱塞设计组成。在此类泵中,柱塞沿着轴向方向运动,通过压缩和释放液体来实现液体的流动。
打开示例
供油系统
基于某型航空发动机滑油供油系统,结合液压供油原理,利用液压元件设计库及液压库快速搭建系统仿真案例,由于供油油滤部分较为复杂,因此通过元件设计库搭建高粒度液压模型,并将其分解成旁通活门、单向活门及滤芯部分,进行不同工况的仿真分析。
打开示例
二级液压缸系统
多级液压缸由多个活塞式液压缸套装而成,相比缸体初始长度相同的单级液压缸,提供更大的推力和工作行程,因此多级液压缸被广泛运用于大型起竖设备中。多级液压缸具备结构紧凑、能源利用效率高、适应性高、可靠安全的优点。
打开示例

# 气动模型

气体属性测试系统
本系统为验证不同气体属性之间的区别,通过蓄能器在 8 bar 的压力条件下对两种类型的气体(氢气 H2 和氧气)的压力和温度变化进行分析。
打开示例
气动回路
本系统是一个简单的气动系统,系统中包括两个 600L 和 400L 的加压蓄能器,向一个 100L 的蓄能器中排放气体。它们通过 300mm2 和 30mm2 的孔口连接在一起,初始压力分别为 10bar、5bar 和 0bar,温度为 20degC,观察三个蓄能器中压力和温度的演变。
打开示例
热交换室
本系统通过气瓶内温度和压力变化情况来比较多变模式和热交换模式的区别。
打开示例
气动千斤顶
本示例说明在简单气动系统中使用半理想气体和理想气体可能会使结果不同。
打开示例
简化版排气系统
本系统研究沿排气管气体温度的变化情况。
打开示例
数控加工中心启动系统
本示例模拟数控加工中心启动系统的动作流程。
打开示例
气动悬架系统
本系统研究气体悬架系统,空气弹簧由压气机提供气体,支撑起重物,当空气弹簧内部压力达到设定值时,换向阀断开,停止向空气弹簧中注入气体。
打开示例

# 气动元件设计模型

三位三通换向阀
基于气动元件设计模型库,可以搭建一些高粒度气动模型,以三位三通换向阀为例,通过调整驱动力大小、阀芯结构参数、弹簧刚度、初始阀芯位置及节流孔直径等,实现阀芯换向,并将获得的结构参数用于指导换向阀的设计与制造。
打开示例
绝热腔室
绝热腔室示例演示了在绝热的特殊情况下,研究多变模式与热交换模式下开/闭腔的压力及温度的不同变化。
打开示例
气枪
利用气动元件设计库搭建气枪模型,通过弹簧进行驱动。
打开示例
气动千斤顶
分别通过气动模型库及气动元件设计模型库搭建千斤顶模型,给定相同的边界条件及模型参数,对比两系统模型之间是否存在等效性。
打开示例
单向阀
单向阀是只允许气流沿一个方向流动的方向控制阀,通过气动元件设计库进行建模仿真分析。
打开示例
压力调节器
基于 TYPneumaticComponents 气动元件设计模型库,搭建一套高粒度气动压力调节器模型,可用于气动系统的设计与制造。
打开示例
ABS 电磁阀
本示例依据 ABS 电磁阀原理搭建,ABS 电磁阀包括两个两位三通阀和两个膜片阀。
打开示例
继动阀
本示例依据继动阀原理进行建模,探究继动阀的压力特性指标,即控制气压与气室压力的变化曲线。
打开示例

# 热液压模型

液压伺服控制系统
液压伺服控制系统模型是以液压动力组件作驱动装置所组成的反馈控制系统,在这种系统中,输出量能够自动的、快速而准确的复现输入量的变化规律,同时还可以对输入信号进行功率放大。
打开示例
调压系统
调压系统是一种用于控制液压系统压力的装置,通常由调压阀、压力传感器和控制单元等组成。调压系统主要用于确保液压系统中的工作压力稳定,以保证执行机构的正常运行。
打开示例
静压传动系统
静压传动系统是一种利用液体或气体在密闭容器内产生压力,从而传递力或实现运动控制的系统。
打开示例
简化喷射回路
喷射回路通常指内燃机的燃油喷射系统,用于将燃油喷射到发动机的气缸中,以实现燃烧。在该喷射回路中对于油箱、油泵及喷嘴等部分进行了简化。
打开示例
文丘里管
文丘里管是一种流体力学装置,它利用伯努力原理来测量流体的流速或流量。一般它由一个渐缩段(收敛段)、一个喉管(最窄的部分)和一个渐扩段(扩散段)组成。当流体流过文丘里管时,其流速会在喉部达到最大值,而压力则降至最低。
打开示例
润滑系统
润滑系统是机械设备中不可或缺的部分,其主要功能是减少机械运动部件之间的摩擦,从而降低能量消耗,延长设备的使用寿命,并保障设备的正常运行。其中离心效应润滑系统是一种常见的润滑系统,它利用离心力将润滑油从油箱中抽送到需要润滑的部件表面,以实现对机械设备的有效润滑。
打开示例
四缸发动机润滑回路
四缸发动机润滑回路,通过机油泵将过滤后的油液输送至发动机的各个部分,如活塞、曲轴等需要润滑的部分,在润滑过程中,油液承担着润滑、冷却、密封和清洁等多重功能,以保证发动机正常运转并延长其使用寿命。使用过的油液经过回油孔回收至油箱,形成循环利用的润滑系统。
打开示例

# 热液压元件设计模型

高压油喷射器
高压油喷射器由喷油嘴、喷油阀、喷油泵、压力调节器等组件组成。喷油嘴负责将高压柴油喷射到缸体中,喷油阀用于控制喷油的时间和量,喷油泵提供高压柴油,压力调节器用于调节喷油系统的压力。
打开示例
压力调节器
压力调节器是一种在液压系统中控制压力的装置,通常用于将高压流体调节为较低压流体,以确保系统中的压力保持在设定的范围内。
打开示例
斜盘式轴向柱塞泵-5 柱塞
5 柱塞斜盘式轴向柱塞泵通常由五个柱塞、斜盘式泵头和轴向柱塞设计组成。在此类泵中,柱塞沿着轴向方向运动,通过压缩和释放液体来实现液体流动。
打开示例
喷射回路
喷射回路通常指内燃机的燃油喷射系统,用于将燃油喷射到发动机的气缸中,以实现燃烧。在该喷射回路中对于油箱、油泵及喷嘴等部分进行了简化,保留了较为详细的减压阀部分。
打开示例

# 热模型

线性热传导系统
本示例展示具有恒定初始温度的固体中温度的变化,以及通过固体的传播热流的演变。
打开示例
热传导比较
本示例展示了多实体模拟,比较了两种材料(铝和金)在相同温度源作用下的固体温度变化情况。
打开示例
固体冷却
本示例展示了热辐射和热对流的瞬态传热。
打开示例
热管理系统
热管理系统为根据航空发动机燃油热管理系统进行搭建的简化版仿真系统,在该系统中对燃油部分进行了简化并且在仿真模型中考虑了环境温度的影响。在该系统中介质选用与 3 号喷气燃料特性基本一致的燃油介质 jetA,模拟燃油温度随时间的变化规律。
打开示例
对流辐射串联系统
本示例介绍对流与辐射热交换的串接系统。
打开示例

# 基础热流体模型

蒸汽动力循环系统
蒸汽动力循环的主要原理为水在水泵中被压缩升压,然后经蒸发器被加热汽化,变为过热蒸汽后进入汽轮机膨胀作功,作功后的低压蒸汽进入冷凝器被冷凝结为水,再回到水泵中,完成一个循环。
打开示例
水箱系统
水箱系统的主要原理为工作介质从水箱流出,经三通接头分流后,分别流经管道和阀门,而后在三通内汇流后流经泵,压缩升压流回水箱,实现循环。
打开示例
二回路系统
二回路系统的主要工作流程为凝结水经套管式换热器(蒸汽发生器)与一次侧流体进行换热,吸收热量后变为蒸汽后进入各汽轮机作功,进而带动泵和发电机的运行,汽轮机出口蒸汽进入冷凝器,凝结为水后经泵升压,再次进入换热器,实现循环。
打开示例

# 空气处理与通风模型

空调系统
空调系统回路是由多个部件构成的系统,包括压气机、冷凝器、膨胀阀、蒸发器等,制冷剂在其中循环流动,实现能量的搬运和温度控制。
打开示例
循环复合系统
循环复合系统中从外界进入屋内的冷空气需要经历两次加热过程,第一次加热的能量来自即将排出屋外的热气流,通过这种热回收的方式可节省一部分能量;后经加湿器加湿后由热源进一步加热至舒适的温度。
打开示例
除湿系统
除湿系统中通过干燥器对湿空气中的水蒸气进行去除,从而保证环境的湿度处于合适的范围。为了直观的显示系统中特定节点的状态,可以通过焓湿图进行查看,并辅助进行系统优化设计。
打开示例
通风系统
通风系统在确保室内空气质量、舒适度和健康方面具有重要作用,不同类型的建筑和环境需要根据需要选择合适的通风系统。机械通风系统中空气在风扇驱动下进行流通,同时为保证新风处于舒适的温度需要使用换热器和温度控制阀进行温度调控。
打开示例
氧气供给系统
氧气供给系统中氧气由氧气源提供,经控制阀输送至腔室中,以供给负载的消耗使用,同时产生的二氧化碳由二氧化碳净化器进行吸收,从而保证腔室内的空气各组分浓度处于合理范围。
打开示例

# 电气专业模型库

提示

单击打开示例后,可能会出现图形视图显示异常的情况,原因是未加载对应的模型库。此时单击主页工具栏检查按钮,会自动加载对应的模型库,通过检查后模型会正常展示。

# 基础电气模型库

单元示例

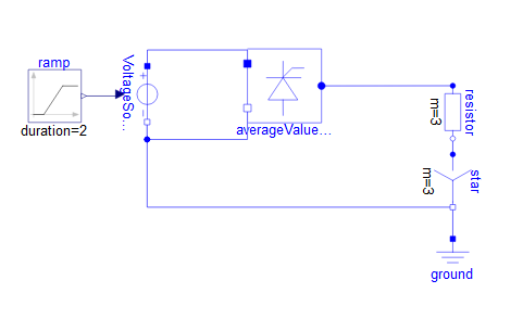
平均值三相逆变器示例
平均值三相逆变器将直流电转换为交流电,因此需要输入直流电,根据变换的比值,对应计算输出的交流电。当输入电压大于导通直流电压时,逆变器才会工作,而当输入的电压小于关断直流电压时,逆变器则会停止工作。
打开示例
CMOS 与门示例
CMOS 与门逻辑为:两个接口都为 1 时,输出为高,和基本的与门逻辑一致,不过输出一次电路采用 RC 电路,二次电路采用 CMOS 电路作为输出电路,测例电路为一次电路输出。
打开示例
三相受控电压源示例
控制接口给定控制信号的控制三相受控电压源各项输出电压。电路拓扑给定三种不同的控制信号来控制三相电压源输出。
打开示例
光耦合器示例
光耦合器在原理上等价为一个电流控制电压源。在光耦合器左端电路中接入一个斜坡电流源,作为电流控制信号,左端电路用作电压源输出。
打开示例
单刀双掷开关示例
单刀双掷开关通过信号接口控制开关连接的负极接口。在开关不同接口接通时,resistor上电压分配不同。
打开示例
三相电流传感器示例
电流传感器直接接入到电路中,通过接口输出所串联支路的三相电流值。
打开示例

集成示例

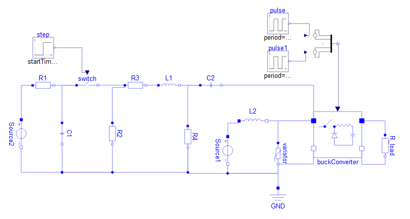
浪涌保护降压变换电路
变换电路是调整或控制电路中的电压等级,根据目的不同又分为降压、升压、逆变、整流等电路。其中降压电路是指将输入电压降低到所需要等级的电路。浪涌保护可以让电路免受由于差动浪涌所引起的过电压损伤。
打开示例
Led 驱动电路
LED 驱动电路是一种用于控制 LED 发光的电路,其主要功能是将电源电压转换为 LED 所需的电流和电压,以保证 LED 的正常工作。
打开示例
同步降压电路
同步降压电路是将输入的直流电通过由 MOSFET、电阻、电感、电容和栅极驱动器组成的 Buck 电路进行降压变换,输出电压与 MOSFET 开关信号的占空比有关。
打开示例
全桥 LLC 电路
全桥电路是一种常见的电力电子电路,主要用于实现直流到直流(DC-DC)转换或交流到直流(AC-DC)转换。LLC 电路是一种用于将直流电压转换为另一种直流电压的电源变换电路。
打开示例
应变片测量电路
应变片一种用于测量物体变形的传感器,它会随着物体的变形而改变其电阻。应变片测量电路由惠斯通电桥,差分放大电路和低通滤波电路组成。惠斯通电桥用来测定应变片电阻的相对变化,差分放大电路用于放大惠斯通电桥的信号,低通滤波电路用于去除高频噪声。
打开示例
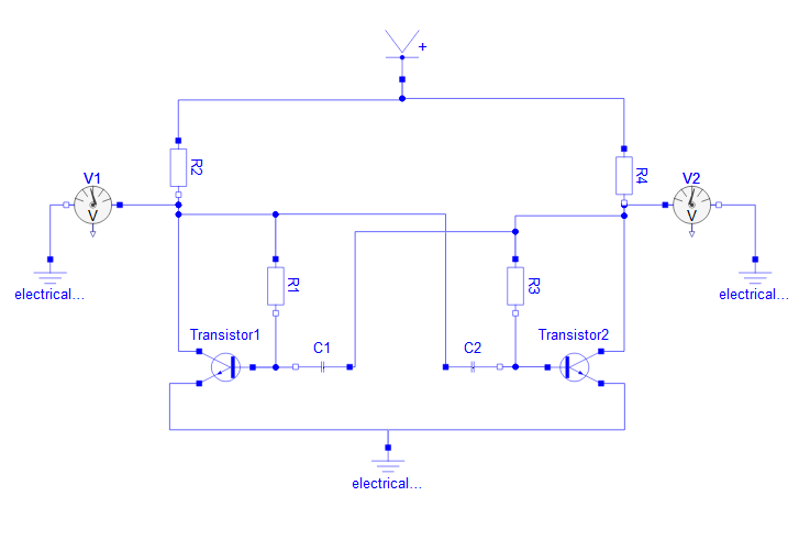
双稳态振荡器
双稳态振荡器是一种能持续产生周期性输出信号(即方波)的电路。
打开示例
计时器 PWM 电路
计时器 PWM 电路使用定时器在自激模式下实现脉宽调制(PWM)输出的电路。通过调节电位器 P1,可以在运行时控制 PWM 信号的占空比。
打开示例
反激电路
反激电路是一种开关电源,用于将一个较低的直流电压升高到一个较高的直流电压,它通过在变压器的原边产生时变电压来实现电压升高。
打开示例

# 电机模型库

无刷直流电机示例
该示例为无刷直流电机的一种应用案例,利用控制器使得电机可以获得理想的转速,并得到与输出转矩对应的电压矢量,在此种模式下,模拟无刷直流电机工作时的输出特性。
打开示例
异步电机示例
该示例为异步电机的应用案例,可以在特定的输入电压与输出转矩下模拟异步电机工作时的机械特性和损耗。
打开示例
异步电机示例(FOC)
该示例为异步电机的一种应用案例,利用矢量控制器使得电机可以获得理想的,并与输出转矩对应的电压矢量,在此种模式下,模拟异步电机工作时的输出特性。
打开示例
步进电机示例
该示例为两相步进电机的一种应用案例,通过左右两侧的插值表控制步进电机的两相的通断电顺序,模拟在特定电压和步序下步进电机的工作特性。
打开示例
电机冷却示例
该示例可以模拟永磁直流电机在外接冷却装置时的工作特性。示例中的冷却装置由固定温度,固定导热率的热板表示。
打开示例
直流发电机示例
该示例为直流发电机的应用案例,发电机的转轴转速由右侧的 speed 和 sine 模块确定,该实例可以模拟在特定转速曲线下直流发电机的发电情况。
打开示例
交流发电机示例
该示例为交流发电机的应用案例,发电机的转轴转速由 speed 和 sine 模块决定。该实例可以模拟三相交流发电机在特定转速曲线下的发电能力。
打开示例
永磁直流电机示例
该案例可以模拟永磁直流电机在特性工况下的工作特性,控制器默认为转速控制模式,通过左侧恒定电压源提供输入电压,右侧 ramp 组件设置控制器转速控制基准。
打开示例
直流查表电机示例
该示例为查表直流电机的应用案例,常数输出组件和信号电压源组成输入电压部分,左侧 step 组件作为转矩输入,可模拟在特定输入电压和转矩情况下电机的机械特性和损耗。
打开示例
永磁同步电机示例,开关电路型
该示例为永磁同步电机的一种应用案例,在特定输入电压下,通过 PWM 信号驱动的磁场定向控制器来控制逆变器的通断,使电机获得理想的电压输入,并模拟电机的工作特性。
打开示例
永磁同步电机示例,功率平衡型
该示例为永磁同步电机的一种应用案例,使用保持功率相等的直流-交流逆变器控制输入侧与电机侧功率一致,在此种情况下模拟电机工作时的输出特性。
打开示例
永磁同步电机示例,直接转矩控制
该示例为永磁同步电机的一种应用案例,根据 PWM 信号驱动原理,通过直接转矩控制器来控制逆变器的通断,使电机获得理想的电压输入,并模拟电机的工作特性。
打开示例
异步电机开环系统示例
该示例为异步电机开环系统的一种应用案例,利用直流电源、逆变器及其控制信号、电机本体、负载等模型,构建异步电机开环系统模型,模拟异步电机工作时的输出特性。
打开示例
三相异步电机的正反转控制示例
该示例为三相异步电机的一种应用案例,通过开关与脉冲信号模拟线圈得电控制电机运转。利用理想常闭开关与理想常开开关在同一脉冲信号作用下不同的导通情况模拟电机正转与反转的切换,在此种模式下,模拟三相异步电机正反转控制时的输出特性。
打开示例

# 电力系统模型库

5 节点系统
该案例为电力系统两机五节点系统模型,两台发电机作为整个系统的电能来源,分别经过变压器、母线、线路等模型,对电能进行变换与分配,为下游负荷供电。
打开示例
输电系统
该案例体现了输电系统的应用实例,发电机发出电能,经变压器、断路器与输电线路相连接。
打开示例
配电系统
该案例体现了小型配电网的应用实例,发电机发出的电能经过变压器变换,再由母线进行两路电能分配,为下游负荷进行供电。
打开示例
厂用电系统
该案例为厂用电系统的应用实例,体现了2台发电机经变压后,向下游负荷供电的场景。
打开示例
新能源发电系统
该案例体现了光伏、储能联合向负荷供应电能的应用场景,光伏发电量受光强、温度等因素影响,发出的电能经逆变器变换后,向下游负荷供电。
打开示例
单台变压器系统
该案例展示了单台变压器系统,发电机经1台变压器变压后,再经母线、线路等为下游负荷供电的应用场景。
打开示例

# 燃料电池模型库

电堆:极化曲线模型
该示例为极化曲线电堆模型。
打开示例
电堆:等效电路模型
该示例为等效电路电堆模型。
打开示例
电堆:能斯特方程模型
该示例为能斯特方程电堆模型。
打开示例

# 车辆行业模型库

提示

单击打开示例后,可能会出现图形视图显示异常的情况,原因是未加载对应的模型库。此时单击主页工具栏检查按钮,会自动加载对应的模型库,通过检查后模型会正常展示。

# 车辆动力学模型库

不同测试工况

EPB 测试案例
车辆行驶到斜坡后,停在斜坡,驾驶员在 2 秒的时候开始制动,在第 5 秒时打开 EPB 驻车系统,第 6 秒时松开制动踏板下车,第六秒 EPB 系统接手制动。
打开示例
速度跟随
该示例与其他示例区别在于驾驶员模型内部根据目标速度和当前速度的差值对油门踏板和制动进行控制,PID 控制器的相关参数可调节,能够使得车速更快达到目标车速。
打开示例
双移线测试工况
该示例为模拟车辆双移线工况。
打开示例
斜坡行驶工况
跟其他工况相比,该工况道路在 30 m 后,存在斜坡,车辆在该位置行驶入一定坡度的斜坡,仿真目的为分析车辆从平坦道路进入斜坡车辆的动力学性能。
打开示例
防抱死制动案例
该仿真案例展示 ABS 功能,预定滑移率不能超过 10%,当超过 10% 时候,将对制动缸泄压,从而降低制动力,使得滑移率控制在 10%。
打开示例
阶跃转向工况
该仿真模型例子为模拟阶跃转弯工况,转向信号为 Step 类型,在较短时间内从 0 阶跃至一定转角,仿真分析车辆的动力学特性,如横向稳定性。
打开示例
NTHSA-Fishhook 工况
该仿真模型例子为模拟美国道路法规中定义的 Fishhook 工况,转向信号为 Fishhook 类型,仿真分析车辆的动力学特性,如横向稳定性。
打开示例
NTHSAJTurn 工况
该仿真模型例子为模拟美国道路法规中定义的 JTurn 工况,转向信号为 JTurn 类型,仿真分析车辆的动力学特性,如横向稳定性。
打开示例
无控制驾驶员
无控制驾驶员模拟车辆无控制时的行驶状况。
打开示例
二维查表道路
该示例介绍简单的整车模型应用,驾驶员无任何操控,车辆以初速度往前前进,道路采用二维查表道路。
打开示例
减速带 demo
该仿真模型例子为测试车辆在直线道路行驶跨过减速带的工况。
打开示例

一些常用自由度的整车模型

14 自由度模型
本示例为整车 14 自由度模型,悬架模型为简单的弹簧阻尼模型。
打开示例
7 自由度模型
本示例为整车 7 自由度模型,模型采用 3 自由度整车直接与轮胎连接,通过 steerinput 信号控制前轮转向。
打开示例
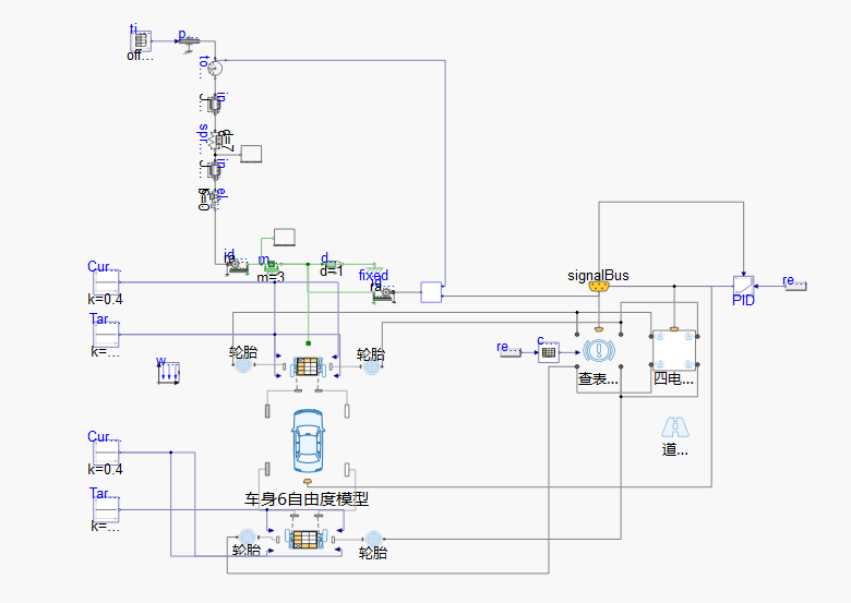
带刚度阻尼接口的 1 自由度悬架模型
该模型采用 6 自由度整车通过 1 自由度悬架模型直接与轮胎连接,通过 steerinput 信号控制前轮转向。
打开示例
KC 悬架实时整车模型
车身模型采用集总参数的整车模型,内部采用 KC 悬架进行查表计算,驾驶员以 PID 控制使车辆按初速度行驶。
打开示例
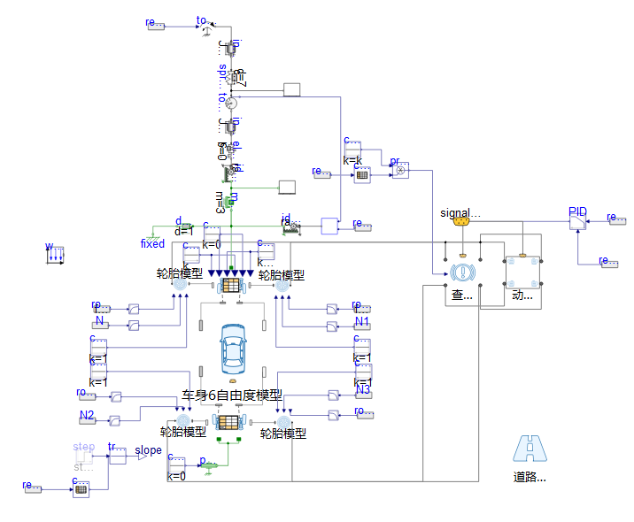
带刚度阻尼接口的整车模型
带刚度阻尼接口的整车模型通过外部接入前悬架的左右两侧刚度,阻尼,外部力实现主动控制。
打开示例
KC 悬架对标模型
该示例为与实车对标的 14 自由度整车动力学模型。
打开示例

导出成 FMU 模型

恒定速度
用于导出生成 FMU 模块的恒定速度模型,内部根据目标速度和当前速度的差值对油门踏板和制动进行控制,PID 控制器的相关参数可调节,能够使得车速更快达到目标车速。
打开示例
输入转向、制动、加速信号
该模型采用表格输入连接转向、加速和制动接口,在总线中连接 x,y,z 三向位移和三向角度接口,在运行后可生成 FMU 模块与其他模型进行连接。
打开示例
输入驱动扭矩
该模型采用表格输入模块连接转向和制动两个接口,通过力矩模块直接向传动系统输入驱动力矩,在总线中连接 x,y,z 三向位移和三向角度接口,在运行后可生成 FMU 模块与其他模型进行连接。
打开示例

GB6323 2014 中定义的部分测试工况

直线行驶
GB6323 2014中定义的直线行驶测试工况,无任何信号输入,车辆保持初速度向前行驶。
打开示例
阶跃转向工况
GB6323 2014 中定义的阶跃转向测试工况,转向信号为 Step 类型,在较短时间内从 0 阶跃至一定转角,仿真分析车辆的动力学特性,如横向稳定性。
打开示例
带后轮转向的案例
GB6323 2014 中定义的带后轮转向的测试工况,后轮采用带转向接口的 KC 悬架,能够依据前悬架压缩量进行一定程度的转向。
打开示例
阶跃转向带主动稳定杆工况
GB6323 2014中定义的带后轮转向的测试工况,右侧悬架通过外部转接模块接入稳定杆输入力信号,实现外部力驱动后轴改变侧倾角度。
打开示例

智能底盘案例

EMB 制动
EMB 制动案例,EMB 输入扭矩控制模块接收踏板信号对四个车轮轮边电机进行独立的控制,经过制动执行机构控制轮端制动扭矩。
打开示例
CDC+空气悬架
CDC+空气弹簧悬架,输入电流控制CDC减震器的阻尼,输入目标刚度来调节空气悬架刚度。
打开示例
2 电机主动稳定杆
2 电机主动稳定杆案例,前后悬架分别由一个电机输出扭矩,对车身的侧倾进行控制,通过外部接口输入电机需求扭矩。
打开示例
4 电机主动稳定杆
4 电机主动稳定杆案例,前后左右悬架分别独立由一个电机输出扭矩,对车身的侧倾进行控制,通过外部接口输入电机需求扭矩。
打开示例
直线电机主动悬架案例
直线电机主动悬架案例,直线电机与原有的悬架减震器并联,额外提供主动力调整悬架上下高度,暴露外部接口,通过控制电流值来调节直线电机力的大小。
打开示例
线控转向案例
线控转向案例,线控转向由方向盘转角输入模块,SBW 控制模块,执行机构,路感反馈机构组成;SBW_Control 模块根据目标转角和车轮实际转角输出小齿轮扭矩;路感反馈机构接收齿条真实扭矩,通过优化模拟模块处理后生成方向盘扭矩。
打开示例
扭矩矢量控制案例
分布式扭矩矢量控制案例,模型在转向时启用TVC扭矩矢量控制模块,根据理想情况下的横摆角速度调整四个驱动电机的扭矩分配,纠正车辆的横摆角速度。
打开示例

# 车辆动力性经济性模型库

传统燃油车

传统 DCT 最高车速工况
该案例描述了双离合变速箱(DCT)式传统燃油车在水平良好的路面上,车辆所能达到的最大行驶速度。
打开示例
传统 DCT 车型百公里加速
该案例描述了双离合变速箱(DCT)式传统燃油车达到 100 km/h 所需要的最短时间。
打开示例
传统 DCT 车型 CLTC 工况
该案例主要为了描述 DCT 变速箱式传统燃油车在 CLTC、WLTC、UDC、NEDC、FTP75 与用户自定义工况下车辆动力性经济性的各项性能。
打开示例
传统 DCT 车型制动工况
该案例主要用于计算在跑至 100 km/h 的车速情况下,车辆百公里制动需要的时间和距离。
打开示例
传统 CVT 车型百公里加速
该案例描述了无级变速箱(CVT)式传统燃油车达到 100 km/h 所需要的最短时间。
打开示例
传统 CVT 车型循环工况
该案例主要为了描述 CVT 变速箱式传统燃油车在 CLTC、WLTC、UDC、NEDC、FTP75 与用户自定义工况下车辆动力性经济性的各项性能。
打开示例
传统 CVT 车型制动工况
该案例主要用于计算在跑至 100 km/h 的车速情况下,车辆百公里制动需要的时间和距离。
打开示例
传统 CVT 车型爬坡工况
该案例为了说明在不同行驶速度的情况下,车辆所能攀爬的最大角度与最大速度之间的关系。
打开示例

混动车

混动 P0 车型百公里加速
该仿真例子目的为计算 DCT 变速箱式 P0 车辆从静止到 100 km/h 所需要的时间。
打开示例
混动 P0 车型 CLTC 工况
该案例主要为了描述 DCT 变速箱式 P0 混动车在 CLTC、WLTC、UDC、NEDC、FTP75 与用户自定义工况下车辆动力性经济性的各项性能。
打开示例
混动 P1 车型百公里加速
该仿真例子目的为计算 DCT 变速箱式 P1 车辆从静止到 100 km/h 所需要的时间。
打开示例
混动 P1 车型 CLTC 工况
该案例主要为了描述 DCT 变速箱式 P1 混动车在 CLTC、WLTC、UDC、NEDC、FTP75 与用户自定义工况下车辆动力性经济性的各项性能。
打开示例
混动 P2 车型百公里加速工况
该仿真例子目的为计算 CVT 变速箱 P2 车辆从静止到 100 km/h 所需要的时间。
打开示例
混动 P2 车型循环工况
该案例主要为了描述 CVT 变速箱式 P2 混动车在 CLTC、WLTC、UDC、NEDC、FTP75 与用户自定义工况下车辆动力性经济性的各项性能。
打开示例
混动 P3 车型百公里加速
该仿真例子目的为计算 DCT 变速箱式 P3 车辆从静止到 100 km/h 所需要的时间。
打开示例
混动 P3 车型 CLTC 工况
该案例主要为了描述 DCT 变速箱式 P3 混动车在 CLTC、WLTC、UDC、NEDC、FTP75 与用户自定义工况下车辆动力性经济性的各项性能。
打开示例
混动 P4 车型百公里加速工况
该仿真例子目的为计算 DCT 变速箱式 P4 车辆从静止到 100 km/h 所需要的时间。
打开示例
混动 P4 车型 CLTC 工况
该案例主要为了描述 DCT 变速箱式 P4 混动车在 CLTC、WLTC、UDC、NEDC、FTP75 与用户自定义工况下车辆动力性经济性的各项性能。
打开示例
超级混动车百公里加速
该仿真例子目的为计算 DMI 架构车辆从静止到 100 km/h 所需要的时间。
打开示例
超级混动车循环工况
该案例主要为了描述超级混动车在 CLTC、WLTC、UDC、NEDC、FTP75 与用户自定义工况下车辆动力性经济性的各项性能。
打开示例

电动车

电动车百公里加速
该仿真例子目的为计算单电机纯电前轮驱动车从静止到 100 km/h 所需要的时间。
打开示例
电动车循环 CLTC 工况
该案例主要为了描述单电机纯电前轮驱动车在 CLTC、WLTC、UDC、NEDC、FTP75 与用户自定义工况下车辆动力性经济性的各项性能。
打开示例
电动车百公里减速
该案例主要用于计算在跑至 100 km/h 的车速情况下,车辆百公里制动需要的时间和距离。
打开示例
电动车续航工况
该案例主要为了描述单电机纯电前轮驱动车在 CLTC、WLTC、UDC、NEDC、FTP75 与用户自定义的续航工况下车辆动力性经济性的各项性能。
打开示例
电动车爬坡工况
该案例为了说明在不同行驶速度的情况下,车辆所能攀爬的最大角度与最大速度之间的关系。
打开示例
电动车循环 CLTC 工况
该案例主要为了描述单电机纯电前轮驱动车在 CLTC、WLTC、UDC、NEDC、FTP75 与用户自定义工况下车辆动力性经济性的各项性能。
打开示例
电动车 30min 最高车速试验
该仿真例子目的为计算单电机纯电前轮驱动车基于 GB18385-2005 标准的 30min 稳态最高车速。
打开示例
电动车加速性能试验
该仿真例子目的为计算单电机纯电前轮驱动车基于 GB18385-2005 标准的加速能力。
打开示例
电动车最大爬坡车速
该仿真例子目的为计算单电机纯电前轮驱动车基于 GB18385-2005 标准的稳态爬坡最高车速。
打开示例
双电机电动车百公里加速
该仿真例子目的为计算双电机纯电四轮驱动车从静止到 100 km/h 所需要的时间。
打开示例
双电机电动车循环工况
该案例主要为了描述双电机纯电四轮驱动车在 CLTC、WLTC、UDC、NEDC、FTP75 与用户自定义工况下车辆动力性经济性的各项性能。
打开示例
增程式百公里加速工况
该仿真例子目的为计算增程式前驱动车从静止到 100 km/h 所需要的时间。
打开示例
增程式制动工况
该案例主要用于计算在跑至 100 km/h 的车速情况下,增程式车辆百公里制动需要的时间和距离。
打开示例
增程式循环工况
该案例主要为了描述增程式前驱动车在 CLTC、WLTC、UDC、NEDC、FTP75 与用户自定义工况下车辆动力性经济性的各项性能。
打开示例
增程式循环工况依靠 pedalMap
该案例主要为了描述增程式车在 CLTC、WLTC、UDC、NEDC、FTP75 与用户自定义工况下车辆动力性经济性的各项性能。
打开示例
增程式续航工况
该案例主要为了描述增程式车在 CLTC、WLTC、UDC、NEDC、FTP75 与用户自定义的续航工况下车辆动力性经济性的各项性能。
打开示例
增程式加速性能试验
该仿真例子目的为计算增程式单电机纯电前轮驱动车基于 GB18385-2005 标准的加速能力。
打开示例
增程式 1km 最高车速试验
该仿真例子目的为计算增程式单电机纯电前轮驱动车基于 GB18385-2005 标准的 1km 稳态最高车速。
打开示例
增程式 30min 最高车速试验
该仿真例子目的为计算增程式单电机纯电前轮驱动车基于 GB18385-2005 标准的 30min 稳态最高车速。
打开示例

# 车辆热管理模型库

应用模型

制冷剂物性计算
根据输入参数计算各类制冷剂介质物性,使用压力和比焓 p,h 输入或使用温度和干度 T,X 输入。
打开示例
乙二醇水物性计算模块
根据输入参数计算乙二醇介质物性,使用 p,T 输入。
打开示例

组件模型案例

  • 阀类

    流量计算阀门
    提供流量边界下的阀门仿真。
    打开示例
    压降计算阀门
    提供压力边界下的阀门仿真。
    打开示例
    膨胀阀
    提供压力边界下的膨胀阀控制仿真。
    打开示例
    冷却液阀门
    提供压力边界下的冷却液流量控制阀门仿真。
    打开示例
    八通阀
    提供水冷系统中的八通阀仿真。
    打开示例
    电控换向阀
    提供电控换向阀仿真。
    打开示例
    进气格栅
    提供进气格栅仿真。
    打开示例
  • 管道

    • 流量边界
    CRC 管道
    冷却管道,由 C-R-C 组成即容腔-流阻-容腔,输入流量条件。
    打开示例
    RegularPressureDrop 压降方式
    冷却管道,流量输入边界条件,压降采用 RegularPressureDrop 公式。
    打开示例
    SingularPressureDrop 压降方式
    冷却管道,流量输入边界条件,压降采用 SingularPressureDrop 公式。
    打开示例
    TableForZeta 压降方式
    冷却管道,流量输入边界条件,压降采用 zeta 系数查表方式。
    打开示例
    用户定义 dm=f(dp) 或 dm=f(dp,T) 压降方式
    冷却管道,流量输入边界条件,压降采用自定义流量压力关系式方式。
    打开示例
    • 压力边界
    CRC 管道
    冷却管道,由 C-R-C 组成即容腔-流阻-容腔,输入压力条件。
    打开示例
    RegularPressureDrop 压降方式
    冷却管道,压力输入边界条件,压降采用 RegularPressureDrop 方式。
    打开示例
    SingularPressureDrop 压降方式
    冷却管道,压力输入边界条件,压降采用 SingularPressureDrop 关系式方式。
    打开示例
    TableForZeta 压降方式
    冷却管道,压力输入边界条件,压降采用 zeta 系数查表方式。
    打开示例
    用户定义 dm=f(dp) 或 dm=f(dp,T) 压降方式
    冷却管道,压力输入边界条件,压降采用 zeta 系数查表方式。
    打开示例
    • R134a 制冷剂管道案例
    R134a 制冷剂管道
    制冷剂管道仿真案例。
    打开示例
  • 三通

    流量边界多通管道
    流量边界下的多通管道仿真案例。
    打开示例
    压力边界多通管道
    压力边界下的多通管道仿真案例。
    打开示例
  • 换热器

    • 冷却液空气换热器
    SingularPressure 冷却液-空气换热器
    该案例为冷却液-空气换热器单体测试,冷却液为 GW50 乙二醇介质,冷却液侧流阻使用 Singular 压降方式,考虑散热器翅片,分析换热器换热量、以及压降情况。
    打开示例
    TableFOrZeta 冷却液-空气换热器
    该案例为冷却液-空气换热器单体测试,冷却液为 GW50 乙二醇介质,冷却液侧流阻使用 zeta 由 Re 查表的压降方式,考虑散热器翅片,分析换热器换热量、以及压降情况。
    打开示例
    UserDefined 冷却液-空气换热器
    该案例为冷却液-空气换热器单体测试,冷却液为 GW50 乙二醇介质,冷却液侧流阻使用用户定义 dm=f(dp) 或 dm=f(dp,T) 的压降方式,考虑散热器翅片,分析换热器换热量、以及压降情况。
    打开示例
    SingularPressure_noFins 冷却液-空气换热器
    该案例为冷却液-空气换热器单体测试,冷却液为 GW50 乙二醇介质,冷却液侧流阻使用 Singular 压降方式,不考虑散热器翅片,分析换热器换热量、以及压降情况。
    打开示例
    TableFOrZeta_noFins 冷却液-空气换热器
    该案例为冷却液-空气换热器单体测试,冷却液为 GW50 乙二醇介质,冷却液侧流阻使用 zeta 由 Re 查表的压降方式,不考虑散热器翅片,分析换热器换热量、以及压降情况。
    打开示例
    UserDefined_noFins 冷却液-空气换热器
    该案例为冷却液-空气换热器单体测试,冷却液为 GW50 乙二醇介质,冷却液侧流阻使用用户定义 dm=f(dp) 或 dm=f(dp,T) 的压降方式,,不考虑散热器翅片,分析换热器换热量、以及压降情况。
    打开示例
    • 冷却液冷却液换热器
    singular 冷却液-冷却液换热器
    该案例为冷却液-冷却液换热器单体测试,均为 GW50 乙二醇介质,冷却液侧两侧流阻使用 Singular 压降方式,不考虑散热器翅片,分析换热器换热量、以及压降情况。
    打开示例
    UserDefined 冷却液-冷却液换热器
    该案例为冷却液-冷却液换热器单体测试,均为 GW50 乙二醇介质,冷却液侧两侧流阻使用用户定义 dm=f(dp) 或 dm=f(dp,T) 的压降方式,不考虑散热器翅片,分析换热器换热量、以及压降情况。
    打开示例
    PlateHX 板式换热器
    该案例为冷却液-冷却液板式换热器单体测试,均为 GW50 乙二醇介质,冷却液侧两侧流阻使用 Regular 压降方式,分析换热器换热量、以及压降情况。
    打开示例
    • 制冷剂空气换热器
    HXEvaporatorDemo 蒸发器案例
    该案例为蒸发器单体案例。
    打开示例
    MultiHXDemo 多换热器连接
    多冷凝器制冷剂侧并联连接,空气以及制冷剂均采用固定流量源入口。
    打开示例
    • 制冷剂冷却液换热器
    Chiller 制冷剂冷却液换热器
    该案例为 Chiller 换热器单体测试,为 GW50 乙二醇与制冷剂介质进行热交换,分析换热器换热量、以及压降情况。
    打开示例
  • 动力设备

    R134a 压缩机案例
    压缩机测试模型,通过输入转速和排量,计算质量流量,根据两侧接口流体状态计算压缩比。
    打开示例
    冷却水泵案例
    冷却水泵应用到冷却回路作为动力设备。对冷却水泵进行单体测试. 通过输入转速和排量,计算质量流量。
    打开示例
    离心水泵
    该案例为离心水泵组件测试用例,离心水泵流量与水泵进出口压力和水泵转速相关。
    打开示例
    冷却风扇案例
    冷风扇案例通过设定风扇的基础参数,针对风扇的流量输出和能耗进行仿真。
    打开示例
  • 容积类组件

    集液器案例
    该模型为集液器测试用例,测试集液器搭建的合理性,在制冷剂系统管路内起到气液分离和储存制冷剂液体的作用。
    打开示例
    空气案例
    该模型为空气侧流阻换热测试用例,用于测试微通道管翅式换热器空气侧的流阻、与外界换热的模型合理性。
    打开示例
    膨胀水壶案例
    该模型为膨胀水壶测例,为验证膨胀水壶的合理性和对水循环系统的影响搭建了一个简单的水路循环模型。
    打开示例
    容积管件
    该模型为容积管道测试用例,测试容积管道搭建的合理性。
    打开示例
    储液箱案例
    该模型为储液箱测试用例,测试储液箱搭建的合理性,在制冷剂系统管路内起到气液分离和储存制冷剂液体的作用。
    打开示例
    分离器案例
    该模型为理想分离器测试用例,测试模型合理性,在制冷剂系统管路内起到气液分离和储存制冷剂液体的作用。
    打开示例
    乘员舱组件测例
    该模型为乘员舱组件测例,测试乘员舱热网络组件热交换效果。
    打开示例
  • 电池水冷

    电池水冷
    该测例为电池水冷板冷却模型,可实现电芯上下双水冷板冷却或加热仿真,或单水冷板的冷却或加热性能仿真分析。
    打开示例

系统案例

简单乘员舱案例
乘员舱案例模型,该乘员舱为简易版本乘员舱,直接由内外界温差和乘客散热量对乘员舱生热,车载的空调回路对空气进行冷却,再经动力设备风扇带走乘员舱的热量,使乘客处于舒适温度范围。
打开示例
乘员舱优化案例
乘员舱优化案例模型,该乘员舱为优化版本的乘员舱模型,不仅考虑外界环境温度、压力、相对湿度对乘员舱的影响,而且包含太阳辐射、内外的对流传热过程。此外,能够对舱内的二氧化碳的浓度进行计算。
打开示例
乘员舱换热网络案例
乘员舱换热网络模型,该乘员舱颗粒度较细,细化到前排仪表板、挡风玻璃、车顶和车顶帆布、侧板、侧面玻璃、后排玻璃以及车上各种材料传热。不仅考虑外界环境温度、压力、相对湿度对乘员舱的影响,而且包含太阳辐射以及太阳方位角和高度角对辐射影响、内外的对流传热过程。
打开示例
闭环空调回路
复杂闭环空调案例,动态显示换热器换热状态。
打开示例
热泵回路
闭环热泵案例,动态显示换热器换热状态。
打开示例
热管理系统(电机散热)
电机散热水回路模型,可根据电机发热量、水路温度、管道漏热选择两支路流量阀的开度情况,实现能量管理。管道有热接口可模拟与环境的换热。
打开示例
PTC 制热回路
该测例为暖芯回路制热模型,水路中 PTC 加热器加热水温,通过暖芯给乘员舱供热,以及三通阀流量调节可使热水用于加热电池,实现能量分配。
打开示例
热管理系统(电池主动制冷)
该模型为热管理系统测试案例,包括电池、电机、乘员舱热管理的复杂系统回路。通过四通换向阀可实电池、电机回路并联或串联模型。该测例可仿真高温下的电池、乘员舱双制冷,电机散热模式。
打开示例
电池电机串联散热
该模型为热管理系统测试案例,包括电池、电机、乘员舱热管理的复杂系统回路。通过四通换向阀可实电池、电机回路并联或串联模型。该测例与上一个案例主要不同在于通过四通阀换向,使水侧电池回路和电机回路串联。可仿真电池制冷需求不大时的电池、电机串联散热,乘员舱制冷模式。
打开示例
电池、暖芯 PTC 制热
该模型为热管理系统测试案例,包括电池、电机、乘员舱热管理的复杂系统回路。通过四通换向阀可实电池、电机回路并联或串联模型。该测例为电池电机并联模式,模拟较低温环境时的乘员舱电池制热、电机散热模式。
打开示例
R290 热泵回路
该模型是对热泵回路进行仿真,能够分析不同参数对空调系统影响,压焓图上可视化整个热力循环过程。
打开示例
二次回路制冷 R290
R290 介质由于其可燃性,为安全起见,在空调系统中使用该制冷剂时经常使用二次回路,将制冷剂侧与水侧进行热交换,再进行后续的热量传递。这样可以使制冷剂系统十分简单且紧凑,减少 R290 的充注量,降低泄露风险。
打开示例
水回路单回路
单水回路模型,模拟通过水循环给发热部件散热的过程。模型主要包括水泵,水壶,换热管道,热边界,散热器,风扇,传感器部件。模型可实现定步长仿真。
打开示例
水回路多回路
水回路多回路模型,模拟通过水循环热交换,给发热部件散热的过程。根据水泵出口温度传感器测量值判断是否需要散热,来调节阀开度,实现自循环或散热器散热。模型可实现定步长仿真。
打开示例

# 车辆电子模型库

单元示例

Led 示例
该 LED 矩阵灯模型中,可以使用缺省相对发光强度为 2240 cd(坎德拉)的 LED 灯,通过 m 个并联后 n 个串联的方式形成 m×n 的矩阵大灯。用户可自定义相对发光强度、矩阵灯行数/列数、发光强度-电流关系,通过外部信号源和 LED 总线的信号传递,实现 LED 矩阵灯的模拟与仿真。
打开示例
车灯示例
大灯模型中使用缺省额定功率为 60 W,缺省峰值电流为 10 A 的大灯。用户可自定义额定功率,峰值电流,通过外部信号源和大灯总线的信号传递,实现车灯的模拟与仿真。
打开示例
鼓风机示例
鼓风机模型共有 9 个档位,分别为 0-8 档位。用户可自定义档位-电流关系,通过外部信号源与鼓风机总线的信号传递,实现鼓风机的模拟与仿真。
打开示例
车窗示例
在车窗模型中,可使用缺省峰值电流 15 A,额定电流 5 A,阻断电流 20 A 的玻璃升降器。用户可自定义峰值电流、额定电流、阻断电流,通过外部信号源和玻璃升降器总线的信号传递,实现车窗的模拟与仿真。
打开示例
除霜器示例
在除霜器模型中,可使用缺省峰值电流为 3 A,额定电流 2.5 A 的除霜器。用户可自定义峰值电流、额定电流,通过外部信号源和除霜器总线的信号传递,实现除霜器的模拟与仿真。
打开示例
雨刮器示例
模拟不同档位、车速下雨刮器的能耗。
打开示例
燃油泵示例
模拟不同发动机转速下燃油泵的能耗。
打开示例
喷油系统示例
模拟实际喷油嘴在不同发动机转速下能耗。
打开示例
通用负载示例
通用负载测试模型中,可以通过车辆总线中的布尔信号来控制通用负载的开关,模拟出不同的模拟输出电流,从而进行对通用负载的电流、功率和能耗的模拟与仿真。该模型有两个档位,分别是开启 true 和 false。用户可以自定义模拟输出电流实现通用负载测试模型的仿真。
打开示例
电动座椅示例
电动座椅测试模型中,通过四个电机、两套齿轮机构和两套齿轮齿条机构实现电动车座椅前后位置、上下高度、靠背高度调节功能,实现电动座椅的模拟仿真。
打开示例
转向助力示例
转向助力模型是受路面粗糙度指数影响的电液助力系统模型。共有 6 个档位。分别是理想道路、机场跑道/高速路面、新路面、老旧路面、时常养护的无铺面路面、已损坏道路。用户可自定义转向模型的电流参数,通过外部信号源与电子电器总线的信号传递,实现转向模型的模拟与仿真。
打开示例

系统示例

电子负载示例
该系统为多组件集成的模型,其构建分别为 LED 灯、大灯、鼓风机、玻璃升降器、除霜器、前后雨刮器、转向模型、燃油泵、喷油嘴和通用负载。用户可自定义各组件工作参数,通过控制器与组件总线的信号传递,实现系统的模拟与仿真。
打开示例
整车低压负载示例
与 ElecNetwork 相比,该模型案例进一步增加了组件模型,如电喇叭、安全气囊等。
打开示例
整车电平衡案例
本案例主要是将整车动力性经济性模型的电气负载部分进行详细建模,分析在某循环工况下(如 ECE15)电池 SOC 的变化。
打开示例

# 车辆发动机模型库

发动机均值模型应用
针对均值燃烧发动机模型提供应用案例。
打开示例
涡轮增压测试
仿真涡轮增压设备,包括涡轮机和压缩机设备。
打开示例
发动机均值模型带涡轮增压应用
该案例用于仿真带涡轮增压的发动机仿真模型。
打开示例

# 车辆电池模型库

电芯充放电
本案例包含一个电芯单体充电案例,仿真可评估电芯在一定起始 SOC 状态下,充电情况下电芯的 SOC 变化情况,以及两端输出电压。包含一个电芯单体放电案例,模拟单节电芯的放电仿真案例,初始 SOC 为 100%,放电情况下电芯的 SOC 变化情况,以及两端输出电压。
打开示例
模组充放电
电池模组充放电案例由 6 个电芯串联行程的模组模型、电阻、恒流源和热流边界组成。
打开示例
电池包充放电
电池包充放电案例由 2 个模组串联 2 个模组并联成模组的电池包模型、电阻、恒流源组成。
打开示例
电池包热应用案例
本应用案例为电池包冷却例子,电池包为 1 并 1 串的电池包模型,主要仿真分析电池包以脉冲周期电流充放电时,电池包的 SOC 变化以及热分析,同时在电池包右侧进行冷却,以 100 W 的功率吸收热量。
打开示例

# 能源行业模型库

提示

单击打开示例后,可能会出现图形视图显示异常的情况,原因是未加载对应的模型库。此时单击主页工具栏检查按钮,会自动加载对应的模型库,通过检查后模型会正常展示。

# 光伏发电模型库

光伏板故障模拟
光伏故障模拟包含环境模型、SP 光伏阵列、斜坡电源负载、温度边界、光照强度边界和电压电流传感器,可以模拟光伏阵列短路和断路故障。
打开示例
光伏发电最大功率点跟踪-开关
光伏发电最大功率点跟踪系统包括环境模型、Boost 升压斩波、电容、电感、电阻、电源负载和电压电流传感器等模型,其中 Boost 升压变换器采用开关电路型模型,通过接收电压调节器输出的 PWM 波信号进行升压变换。
打开示例
光伏发电最大功率点跟踪-平均值
光伏发电最大功率点跟踪系统包括环境模型、光伏板、Boost 升压斩波、电容、电感、电阻、电源负载和电压电流传感器等模型,其中 Boost 升压变换器采用平均值模型,通过接收电压调节器输出的占空比信号进行升压变换。
打开示例
光伏并网发电系统
光伏并网发电系统包括环境模型、Boost 升压斩波、电容、电感、电阻三相全桥逆变器、电网、MPPT 控制器、并网控制器和电压电流传感器等模型。
打开示例

# 风力发电模型库

直驱发电机 MPPT 控制系统-转矩控制
该实例模拟了通过实时调整发电机的转矩,使其始终在最大功率点附近运行,从而实现能量的最大化利用。
打开示例
直驱发电机 MPPT 控制系统-转速控制
该实例模拟了通过实时调整发电机的转速,使其始终在最大功率点附近运行,从而实现能量的最大化利用。
打开示例
直驱发电机机侧控制系统
该实例模拟了风机在恒功率运行区域中的运行控制策略,通过改变涡轮叶片的桨距角以保持功率的输出恒定。
打开示例
直驱发电机并网系统-转矩控制
该实例模拟了采用背靠背双 PWM 全功率换流器并网的直驱式永磁风力发电系统。
打开示例
直驱发电机并网系统-转速控制
该实例模拟了采用背靠背双 PWM 全功率换流器并网的直驱式永磁风力发电系统。
打开示例
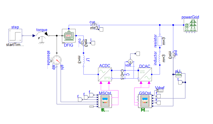
双馈发电机并网系统-转速控制
该实例模拟了采用背靠背双 PWM 换流器并网的双馈风力发电系统。输入力矩设置为恒值,模拟风能转化为机械能时的输入力矩,带动双馈电机进行转动发电,机侧采用定子电压定向控制,网侧采用电网电压定向,并在网侧变流器的输出侧配置滤波电感,模拟发电机运行在额定转速下的发电能力,以及变流器直流侧母线电压的稳定性。
打开示例
双馈发电机并网系统-功率控制
该实例模拟了采用背靠背双 PWM 换流器并网的双馈风力发电系统。输入力矩设置为恒值,模拟风能转化为机械能时的输入力矩,带动双馈电机进行转动发电,机侧采用定子电压定向控制,网侧采用电网电压定向,并在网侧变流器的输出侧配置滤波电感,模拟发电机有功功率 1 MW 控制,以及变流器直流侧母线电压的稳定性。
打开示例
双馈发电机并网系统
该实例模拟了采用背靠背双 PWM 换流器并网的双馈风力发电系统。接入风力机、桨叶、桨距控制器等设备模型,带动双馈电机进行转动发电,机侧采用定子电压定向控制,网侧采用电网电压定向,并在网侧变流器的输出侧配置滤波电感,模拟变化风速工况中,在桨距控制器的作用下,双馈机组的运行特性以及变流器直流侧母线电压的稳定性。
打开示例

# 综合能源系统模型库

区域综合能源系统
该系统由风力发电系统、光伏发电系统、燃气轮机、蓄电池、电锅炉、制冷机等组成。
打开示例
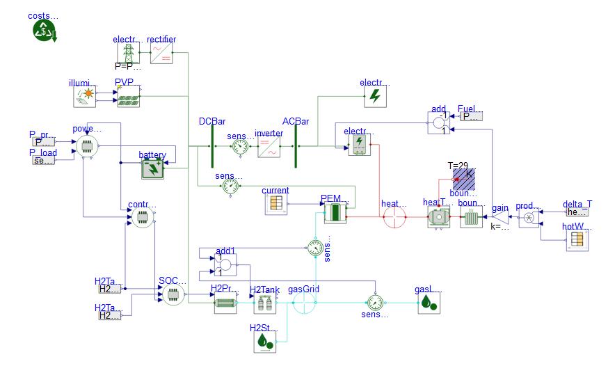
光伏-氢燃料电池热电联产系统
系统主要由光伏发电系统、电解制氢系统、氢燃料电池、电锅炉、蓄电池、储氢罐、储热罐、负荷等组成。
打开示例
制氢储氢系统
制氢储氢系统将供应的电功率经过电解制氢系统被转换为氢气,产生的氢气存储在储氢罐中,当有用气需求时,供应给氢燃料电池及用气负荷。系统主要由电解制氢系统、氢燃料电池、储氢罐、储热罐等组成。
打开示例
锅炉制热系统
该系统由燃气轮机、余热锅炉、电锅炉储热罐等组成。
打开示例
燃料电池 CHP 热回收系统
该系统由综合能源模型库和基础热流体模型库构建,主要由氢燃料电池、储热罐、泵等组成。
打开示例

# 制造行业模型库

提示

单击打开示例后,可能会出现图形视图显示异常的情况,原因是未加载对应的模型库。此时单击主页工具栏检查按钮,会自动加载对应的模型库,通过检查后模型会正常展示。

# 卷料处理模型库

负载传感器测试
该模型由世界设置、卷料设置、惯性放卷辊、4 段卷料、3 个卷辊、理想收卷辊、2 个倾角测量传感器、负载传感器、4 个固定端以及多个信号输入等模型组成。
打开示例
卷料区域速度控制
该模型由世界设置、卷料设置、惯性放卷辊、惯性收卷辊、3 段卷料、2 个卷辊、角速度传感器、4 个固定端以及多个信号输入控制等模型组成。
打开示例
卷料张力控制
该模型由世界设置、卷料设置、惯性放卷辊、理想收卷辊、4 段卷料、3 个卷辊、1 个转动副、1 个角度传感器、1 个转动弹簧阻尼、5 个固定端以及多个信号输入等模型组成。
打开示例
张力区域
该模型由世界设置、卷料设置、惯性放卷辊、3 段卷料、1 个卷辊、1 个压辊、理想收卷辊、4 个固定端、2 个角速度边界和 1 个扭矩源、以及多个信号输入等模型组成。
打开示例
卷料生产线系统
该模型由世界设置、卷料设置、理想放卷辊、理想收卷辊、2 个卷辊、2 个 S 辊、5 段卷料、6 个固定端以及多个信号输入等模型组成。
打开示例
卷辊速度扰动
该模型由世界设置、卷料设置、理想收放卷辊、5 段卷料、3 个卷辊、1 个滑移辊、4 个角速度源、6 个固定端以及多个信号输入等模型组成。
打开示例

# 框图建模

机械臂控制仿真
机械臂是一种基于机电一体化技术的自动化设备,通过多关节结构和智能控制系统模拟人类手臂的运动功能,广泛应用于工业中的生产环节、物流运输服务及特种作业等领域。
打开示例
Buck 电路控制仿真
Buck 电路是一种常见的直流降压型开关电源,其基本功能是将较高的直流电压高效转换为较低的直流电压,广泛应用于手机充电器、电池管理系统、电机驱动器等场景中。其核心由功率开关管、电感、电容及续流二极管构成,通过高频率地控制开关元件的导通与关断,实现能量在电感与电容之间的传递和稳定输出。
打开示例
Sysblock 基础(1):对系统算法进行建模
本文以质点 - 弹簧 - 阻尼机械系统为例,详细介绍如何使用 Sysblock 进行系统建模和仿真。通过本教程,读者可以了解 Sysblock 的基本操作流程,掌握系统建模的方法,以及学习使用不同类型的输入输出模块进行仿真分析。
打开示例
Sysblock 基础(2):创建模型组件
本文以 Sysblock 基础(1):对系统算法进行建模为基础,详细介绍如何使用 Sysblock 进行系统建模和仿真。通过本教程,读者可以了解 Sysblock 的基本操作流程,掌握状态机建模与子系统的创建。
打开示例
Sysblock 基础(3):记录仿真信号
本文以 Sysblock 基础(2):创建模型组件为基础,详细介绍如何使用 Sysblock 进行系统建模和仿真。通过本教程,读者可以了解 Sysblock 的基本操作流程,并学会如何记录仿真信号。
打开示例
Sysblock 基础(4):管理模型数据
本文以 Sysblock基础(3):记录仿真信号为基础,详细介绍如何使用 Sysblock 进行系统建模和仿真。通过本教程,读者将掌握 Sysblock 的基本操作流程,学会使用模型数据管理器来设置参数的值、数据类型和其他特性。
打开示例
Sysblock 基础(5):总线管理
本文以 Sysblock 基础(4):管理模型数据基础,详细介绍如何使用 Sysblock 进行系统建模和仿真。通过本教程,读者可以了解 Sysblock 的基本操作流程,学会如何减少信号线的数量来简化模型。
打开示例
使用 PID Controller 模块进行抗饱和控制
此示例展示在执行器发生饱和时,如何通过抗饱和策略避免 PID 控制器出现积分饱和。Sysblock 中的 PID Controller 模块内置 “ 反算 ” 抗饱和方法,并提供 “ 跟踪模式 ” 以应对更复杂的工业场景。
打开示例
虚拟子系统和非虚拟子系统概述
此示例展示基于 Sysblock 如何创建虚拟子系统和非虚拟子系统,并介绍它们的区别,进行相关仿真。
打开示例
基于 If 模块与动作子系统的条件控制
此示例展示了如何用状态机产生控制信号,并通过 If 模块选择性地激活不同的动作子系统:当 u1 为非零时开启电压并计数,否则关闭电压并计数。通过 merge 模块将分支输出统一到硬件端口,实现清晰高效的决策执行,同时便于统计各分支的运行次数。
打开示例
触发的使能子系统
此示例展示了 Sysblock 中带触发的使能子系统的完整搭建过程,通过配置不同的使能状态(reset 和 held)和触发类型(rising),展示了子系统在事件驱动控制下的执行行为,并进行相关仿真。
打开示例
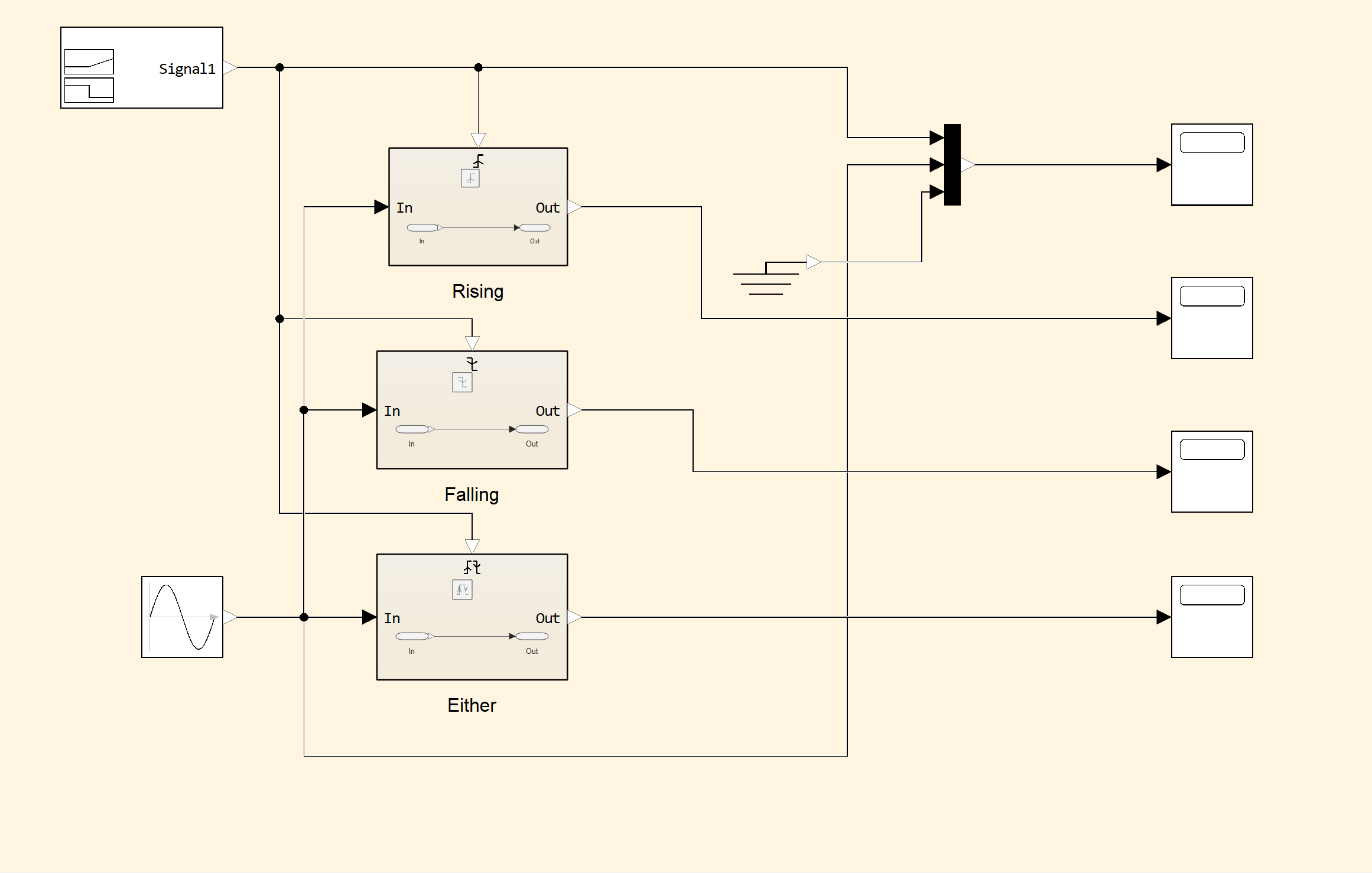
触发子系统
此示例展示了 Sysblock 中触发子系统的完整搭建过程,通过配置不同的触发类型(rising、falling、either),展示了子系统在事件驱动控制下的执行行为,并进行相关仿真。
打开示例
使能子系统
此示例展示了 Sysblock 中使能子系统的完整搭建过程,通过配置不同的使能状态(reset 和 held),展示了子系统在条件驱动控制下的执行行为,并进行相关仿真。
打开示例
连续与离散使能子系统
此示例展示了 Sysblock 中离散控制信号和连续控制信号的处理流程,以及复位状态和保持状态两种管理机制的不同输出行为,展示了子系统在条件驱动控制下的执行行为,并进行相关仿真。
打开示例
While 循环子系统
此示例展示了 Sysblock 中 While 子系统的迭代执行机制,以及 Whilelterator 模块的条件控制与最大迭代次数设置,展示了子系统在条件驱动下的重复执行行为,并演示了逐次累加直至满足阈值的处理流程,进行相关仿真。
打开示例
Do_While 循环子系统
此示例展示了 Sysblock 中 Do-While 子系统的先执行后判断迭代机制,以及 Whilelterator 模块的条件控制与最大迭代次数设置,展示了子系统在条件驱动下的重复执行行为,并演示了逐次累加直至满足给定上限 N 的处理流程,进行 1 到 N 求和的仿真。
打开示例
使用状态保持的 If 模块示例
此示例展示了 Sysblock 中 If-Action 子系统在“状态保持”管理机制下的条件选择与执行流程,以及基于 if(u1>0) 的分支控制;展示了子系统在禁用阶段保持内部状态与可选保持输出的行为,并演示分支重新使能后从历史状态继续计算的现象。示例采用 Abs 与 Saturation 分支、merge 合并与偏置求和的结构,在 scope 中观察连续输出。
打开示例
使用 JuliaFunction 模块在 Sysblock 中实现 Julia 函数
此示例从零开始搭建一个包含 JuliaFunction 模块的模型,详细介绍了如何自定义该模块来计算值矩阵的均值和标准差。
打开示例
使用系统对象创建移动平均滤波器模块
此示例从零开始搭建一个包含 JuliaFunction 模块的模型,详细介绍了如何封装该模块来实现动态窗口大小的移动平均滤波算法。
打开示例
合并信号示例
此示例搭建了一个包含条件执行子系统和Merge模块的模型,详细介绍了如何通过Merge模块将两个不同时间更新的输入信号合并为单一输出,并确保任何时刻的输出值等于其驱动端最近一次计算的输出。
打开示例
Sysblock 中的数据类型
此示例展示了如何在 Sysblock 中使用数据类型。本例中使用的模型将幅度为 150 的双精度正弦波转换为各种数据类型,并在两个示波器上显示转换后的信号。
打开示例
使用 FromFile 模块加载数据
此示例搭建了一个包含 FromFile 模块和多种数据加载方式的模型,详细介绍了如何通过 FromFile 模块从 CSV 文件加载不同格式的仿真输入数据,并确保数据能够正确导入到仿真系统中进行后续处理。
打开示例
基于 If 模块与动作子系统的错误示例
此示例搭建了一个包含 If 模块与动作子系统 IfBody 的模型,详细说明在模块 B 驱动 IfBody 的前提下,执行顺序设置不当为何会导致非法执行与代数环错误,并给出通过插入 unitDelay 模块打破代数环的处理思路。
打开示例
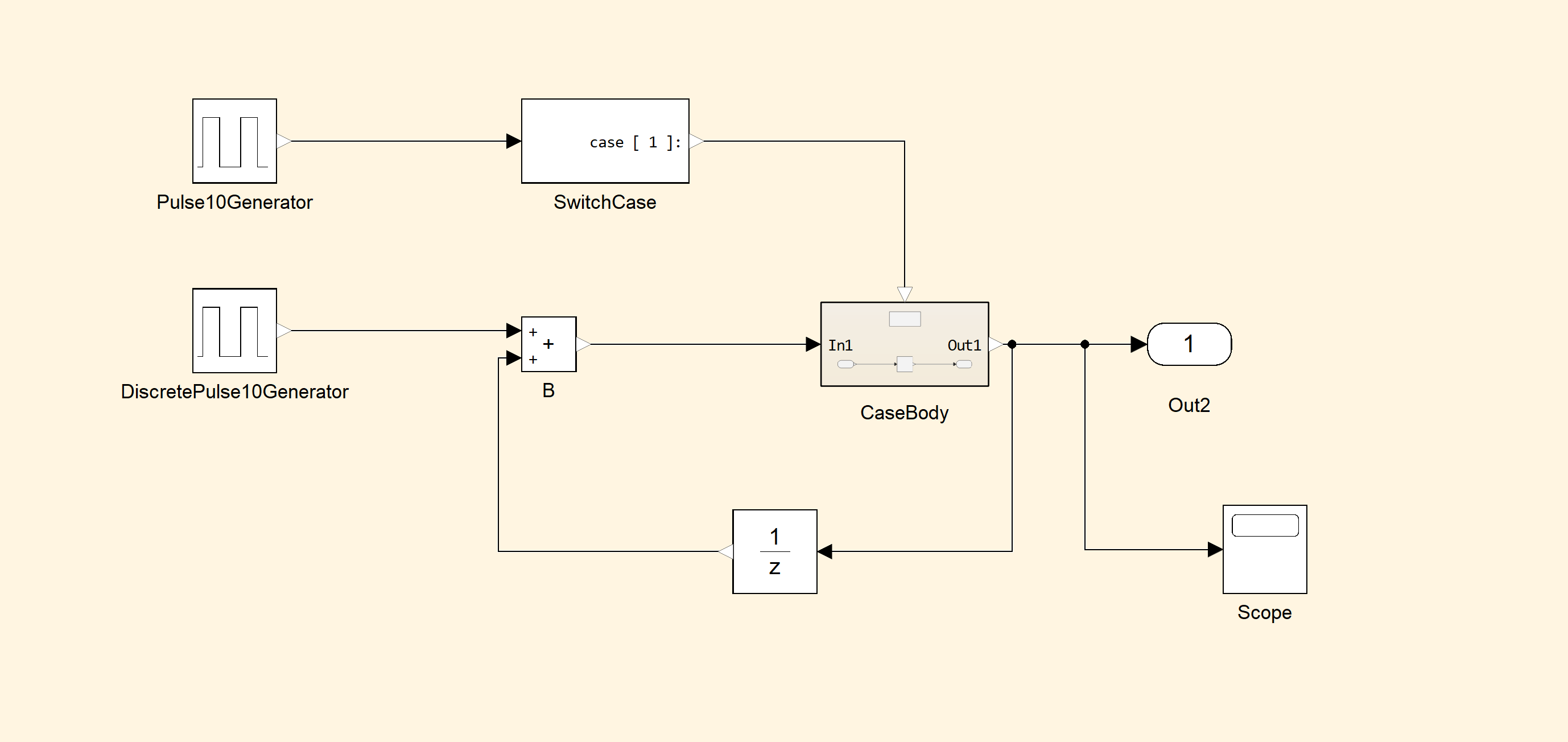
基于 switch-case 模块和动作子系统的错误示例
此示例搭建了一个包含 SwitchCase 模块与动作子系统 CaseBody 的模型,详细说明了执行顺序设置不当时为何会导致非法执行与代数环错误,并给出通过插入 unitDelay 模块打破代数环的处理思路。
打开示例
仿真具有可变传输延迟现象的系统
此示例用 VariableTransportDelay 模块演示随时间变化的输运延迟建模,包含基于车速的车轮位移和基于流速的管道温度案例,并说明延迟计算、最大延迟/初始输出/缓冲区设置及在 Scope 中比较验证的方法。
打开示例
使用 FromWorkspace 模块加载数据
此示例使用 FromWorkspace 模块演示如何从工作区加载多种格式的输入数据(数组、总线、总线数组),并说明数据组织、维度设置及在 Scope 查看结果的方法。
打开示例
在 XY 图上可视化仿真数据
此示例演示如何在结果查看器中的 XY 图上可视化仿真数据,并使用回放控件分析绘制的信号之间的关系。
打开示例
房屋的热模型
此示例说明如何使用 Sysblock 来创建房屋的热模型。此系统对室外环境、房屋的热特性和房屋供暖系统进行建模。
打开示例
Sysblock 总线功能
此示例展示了如何在 Sysblock 中如何使用总线功能
打开示例
Sysblock 和 Sysplorer 中的双质量 - 弹簧 - 阻尼器系统
此示例展示了如何在 Sysblock 中的框图建模和物理建模中双质量 - 弹簧 - 阻尼器系统仿真结果对比。
打开示例
使用 JuliaFunction 模块的雷达跟踪
此示例展示了如何在 Sysblock 中如何使用 JuliaFunction 模块创建一个卡尔曼滤波器来估计飞机的位置
打开示例
ForEach 子系统向量化并行处理
此示例展示了如何在 Sysblock 使用 ForEach 子系统的向量化并行处理来实现在同一个仿真步长内,批量处理输入信号或封装参数数组的所有元素
打开示例
ForEach 子系统分块并行处理
此示例展示了如何在 Sysblock 使用 ForEach 子系统进行分块并行处理
打开示例
基于组件的建模与模型引用
此示例展示了如何在 Sysblock 中对一个多次引用其他模型的模型进行仿真,并对比在不同采样时间下的仿真结果
打开示例
飞机纵向飞行控制
此示例展示了如何在 Sysblock 中飞机的纵向运动控制算法模型
打开示例
创建父状态与子状态
此示例展示了如何在 Sysblock 中使用父/子状态构建一个可充电电池的控制逻辑。
打开示例
卫星的Yoyo控制
此示例展示了如何在 Sysblock 中使用状态机对卫星进行悠悠球控制。
打开示例

# 工程应用

提示

单击打开示例后,可能会出现图形视图显示异常的情况,原因是未加载对应的模型库。此时单击主页工具栏检查按钮,会自动加载对应的模型库,通过检查后模型会正常展示。

导弹发射车起竖装置
起竖装置作为导弹发射车的核心机构,通过控制器算法对动态过程进行实时调节,实现导弹的快速起竖。
打开示例
基于 MWORKS 的千机 CAM 仿真验证
数控系统是机床数控加工的核心部分,通过计算机对机床进行控制,从而实现高精度的加工。
打开示例
消防取水无人机
消防无人机作为新型消防设备,其路径规划和无人机运行稳定性是无人机的核心功能。
打开示例
煤矿辅助作业机器人运动控制系统
本文介绍搭载重载液压臂的煤矿巷道场景管道安装机器人的运动学模型,该系统是煤矿智能化的重要研究方向与核心设备。
打开示例
风力发电系统
风力发电系统是将风能转换为机械能,再转换为电能的装置,通过控制算法调整偏航系统和桨距,让系统保持最佳发电效率。
打开示例
用于远程巡逻及异常检测的智能无人机
智能巡检无人机具有悬停拍照,模拟信道传输,将拍摄的照片传回地面站判断是否存在异常情况的功能。
打开示例
六自由度振动数字平台
振动台作为在实验环境中模拟机械振动的试验设备,是目前研究材料抗震性能和刚度的主要方法之一。
打开示例
人形机器人系统
机器人的发展逐步从“功能导向的人形机器人”向“具身智能机器人”迈进,智能机器人智能化能力的增强,可以极大提升智能机器人在面对复杂任务、不同场景、实时变化的环境等方面的应用潜力。
打开示例
平衡球系统
平衡球系统是一种典型的动态平衡控制系统,通过传感器实时检测球的位置和姿态,控制器调整执行机构(如电机)以保持平衡,是研究控制理论和算法的理想平台。
打开示例
VC850 机床建模
VC850 立式加工中心是一种广泛应用于机械制造领域的高精度数控机床,该机床采用三轴伺服直联控制全封闭结构,配备钢球滚动直线导轨和 A 字形跨式结构设计,具有高刚性和稳定性。
打开示例
机械臂刚柔耦合建模
机械臂在汽车制造、电子组装等工业场景中需完成高精度作业(如焊接、抓取),以及在高速运动中保持末端执行器稳定性,传统刚性模型无法准确模拟柔性部件的动态变形,需要引入柔性体模型,以模型描述机械臂的刚柔耦合运动。
打开示例
铲土车一体化仿真
铲土车机-液-车辆强耦合,工况多变、载荷冲击。多体动力学与液压-控制联合建模支撑性能评估、能耗优化与自动化验证。
打开示例
六自由度平台液压驱动轨迹规划
六自由度平台通过六条电/液压作动器实现X/Y/Z平移与滚转/俯仰/偏航姿态控制,具备高精度动态模拟、运动再现、振动试验、虚拟样机验证、驾驶/飞行仿真与硬件在环测试等功能。
打开示例
医用呼吸机系统
医用呼吸机系统为一种通过机械通气来辅助或代替患者的自主呼吸功能,模拟人体的呼吸,利用机械驱动产生正压,将含氧量较高的气体压入患者肺内,帮助患者完成吸气动作,在呼气时通过控制呼气回路打开,使患者完成呼气动作。
打开示例
高喷车展臂系统
本文对举高喷射消防车臂架展臂动作过程进行分析,目的是通过数字样机技术模拟消防车的展臂动作过程,并模拟其运行效果。
打开示例
船舶舵机系统
本文进行舵机液压系统的原理分析和建模,模拟船舶自主航行过程中的舵机液压系统的仿真控制。
打开示例
燃气发动机和脱销集成系统
本文对燃气发动机及其脱硝系统的工作过程进行模拟,通过仿真指定工况模型,验证燃气发动机系统的单元配置是否合理,确保燃机系统的稳定运行。
打开示例
液压系统机理-数据融合应用
本文基于机理-数据融合方法,依托液压模型库建立液压伺服模型,此外还结合数据模型提高模型精度,提高液压伺服模型的精度。
打开示例
机电静压伺服机构
本文针对某型号火箭发动机液压伺服机构需求展开设计,并使用控制和液压模型进行建模与仿真分析。
打开示例
汽轮机调阀故障系统
本系统是汽轮机调阀故障系统,是一个闭环流动的液压油控制系统,阀门执行机构、超速保护控制器和自动停机脱扣装置的排油回流到储油箱中。
打开示例
高压共轨喷油器
高压共轨喷油器是现代柴油发动机核心组件之一,与传统的机械式喷油器相比,高压共轨喷油器能提供更精确的喷油控制,进而提高燃油效率、减少排放并提升发动机的性能。
打开示例
二余度液压系统
二余度液压系统是一种具备双重独立工作通道(余度) 的液压动力与控制体系,核心设计目标是通过“冗余备份”提升系统的可靠性与容错能力。
打开示例
含分布式电源的微电网控制系统
分布式电源的微电网控制系统是光伏电源和蓄电池的微电网并网控制系统。
打开示例
充电桩建模仿真
本文针对汽车充电系统中的交流和直流充电桩,建立相关的物理模型,研究充电桩的物理特性、电气特性等性质,为新能源行业的充电站设计提供参考。
打开示例
DC-DC 变换器和高速空压机驱动器控制系统仿真
本文介绍了氢燃料电池为能量来源的动力集成系统,并使用 DC/DC 变换器和高速空压机驱动器进行控制,保证能源动力提供的稳定性。
打开示例
无线充电与热管理集成系统
本文介绍一套无线充电与热管理集成系统,该系统集无线电能传输技术、恒压恒流闭环控制及热管理于一体,旨在提高无线充电系统的稳定性以及安全性。
打开示例
磁浮列车动态仿真
本文介绍磁悬浮列车静态悬浮控制仿真分析,分别通过电流控制系统和气隙控制系统实现列车静态悬浮。
打开示例
无线供电式液压系统
本案例将无线电能传输技术与液压系统相结合,通过无线充电技术为液压系统中的电机供电,提升系统布置的灵活性,降低电气风险。
打开示例
新型电力源网荷储综合系统
本案例介绍源网荷储综合系统,构建包含电能存储、可再生能源发电和并网仿真的微电网系统,实现对 VSG 并网过程的精确仿真。
打开示例
飞行器数字化供配电系统
飞行器通常由机体、动力系统、控制系统、航电系统、起落架等部分组成;供配电系统作为航电系统的一部分,负责为飞行器的所有电子设备提供电力支持,保障飞行器各系统的正常运行。
打开示例
电动汽车无线充电监控系统
本文介绍电动汽车无线充电监控系统中,无线充电系统中部分子系统的工作原理以及实现过程。
打开示例

# 工具箱使用

批量仿真
本示例使用批量仿真工具箱,分析电阻对二阶电路中电容电压影响
打开示例
试验设计
介绍在模型试验设计工具箱中使用全因子试验设计和正交试验设计的方法
打开示例
蒙特卡洛分析
在模型试验设计工具箱中使用蒙特卡洛分析,求解示例电路的最理想情况
打开示例
模型发布
模型发布示例介绍对构建完成的模型进行发布操作的方法
打开示例
脚本化建模
展示了如何使用 Sysplorer API 搭建模型,并进行仿真、查看结果
物理模型参数扫描
展示了如何使用 Sysplorer API 实现物理模型参数扫描
Sysblock 模型参数扫描
展示了如何使用 Sysplorer API 实现 Sysblock 模型参数扫描