# 液压模型库
# 概述
TYHydraulics 液压模型库包括泵源、液压阀类、执行机构、管路、流阻、液压辅件、边界源和各种传感器等模型。该库可用于航空、航天、车辆船舶、工程机械等领域液压系统的设计、仿真及优化,例如开展飞机液压能源系统的功率计算、验证挖掘机液压系统的关键指标等。
# 功能要点
提供丰富的液压模型
模型库涵盖了常用的液压模型,同时能够提供特殊阀类、多种类型管路和流阻等模型,覆盖多个行业的液压系统建模需求,帮助用户实现系统的快速设计和验证。
准确可靠的物理模型
模型库采用精确的物理模型来描述液压系统中的各种液压元件,包括泵、阀门、液压缸等。这些模型经过验证和优化,能够准确地预测元件的行为和性能,提供可靠的仿真结果。
适用多场景、多工况的建模与仿真
模型库包含的泵、阀、缸、管路、流阻和辅件等模型,能够适用于多场景、多工况的液压系统建模与仿真,如车辆的助力转向效率计算、燃油喷射速度计算、油气悬架刚度计算、管网系统设计与仿真等。
具有较强的瞬态特性模拟能力
能够模拟液压系统在不同工况下的瞬态行为,包括启动、停止、加速、减速、变向等过程中液压元件的响应和系统的性能特点,如泵瞬时流量脉动、液压水锤现象等。
匹配多种油液介质
适配多种计算方式(如:常特性、插值表、简单、基础和高级等)的油液模型,满足液压系统建模需求。
# 模型库目录
TYHydraulics 液压模型库提供了复杂液压系统构成所需的零部件模型,主要包括:泵源、液压阀(压力控制阀、流量控制阀、方向控制阀)、执行机构(马达和液压缸)、液压管路、流阻(接头、孔口、离心管路和滑动轴承)、液压辅件、边界源和传感器设备模型,采用搭积木和连线的模块化建模方式,易于快速实现液压部件的开发和复杂系统模型的仿真分析。
| 名称 | 描述 | ||
|---|---|---|---|
| UsersGuide | 用户指南 | 提供模型库概述、联系方式、版本说明和二次开发模板等介绍文档 | |
| Pumps | 泵源库 | 定量泵库 | 提供单向、双向和双向外排等定量泵 |
| 变量泵库 | 提供单向、双向和双向外排等变量泵 | ||
| 专用泵库 | 提供调压、容积、离心、齿轮、柱塞和射流等专用泵 | ||
| Valves | 液压阀库 | 压力控制阀库 | 提供多种溢流阀、多种减压阀和平衡阀以及超中心阀等 |
| 流量控制阀库 | 提供多种节流阀、多种缝隙、局部压力补偿器、流量控制阀、球阀和蝶阀等 | ||
| 方向控制阀库 | 提供不同种类换向阀、不同种类单向阀、梭阀和双压阀等 | ||
| Actuators | 执行机构库 | 液压马达库 | 提供了单向、双向和双向外排等定量马达以及单向、双向和双向外排等变量马达 |
| 液压缸库 | 提供多种双作用液压缸和单作用液压缸 | ||
| Pipes | 管路库 | 提供多种集中参数管道和多种分布式管道模型 | |
| Resistances | 流阻库 | 接头库 | 提供各种类型管接头、如弯管、三通、异径管等 |
| 孔口与管路库 | 提供了离心管路、孔口和液压槽衬套模型 | ||
| 滑动轴承库 | 提供各种滑动轴承模型 | ||
| Auxiliaries | 辅件库 | 提供辅助元件,比如气体式蓄能器、弹簧式蓄能器、过滤器、其它容积等 | |
| Interfaces | 接口库 | 提供二次开发必要的接口模型 | |
| Sources | 边界库 | 提供常用的压力边界、流量边界、油箱和零流量源 | |
| Sensors | 传感器库 | 提供检测压力、流量等传感器 | |
# 主要模型
# 应用场景
液压模型库是一个行业通用的基础专业模型库,适用于航天、航空、车辆、船舶以及能源等众多行业的多个研发阶段的应用。
方案设计阶段
在方案设计阶段,可用于选择合适的液压元件,包括液压泵、阀门、液压缸等,以满足系统的工作条件和性能要求,并进行组合、调整和优化,支撑系统功能和性能的初步验证评价,实现系统多方案优选分析。
详细设计阶段
在详细设计阶段,可用于确定液压系统中每个元件的具体规格和参数,包括液压管路管径和长度、阀门动态特性等,能够合理做出元件参数信息调整,模拟和评估各个元件参数调整对整个系统的影响程度,以辅助详细设计决策。
试验验证阶段
在试验验证阶段,可用于性能验证、控制策略验证、故障模拟和故障诊断,以及参数调整和系统优化等应用场景,能够更加准确和有效地验证和调整液压系统,确保其性能和可靠性符合设计要求。
运行维护阶段
在运行维护阶段,可用于搭建实时在线的数字化液压系统,进行运行状态监测和故障模拟,以帮助运维人员进行系统的日常维护和故障排除,保证系统的稳定运行和可靠性。
# 应用案例
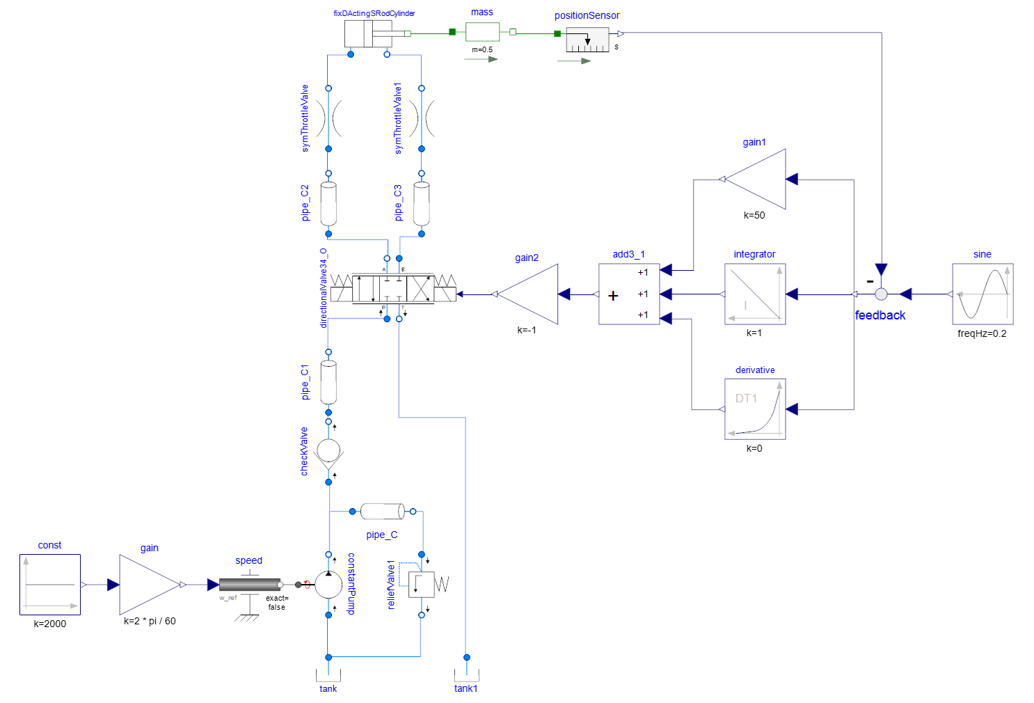
液压伺服控制系统是较为常见的闭环控制回路系统,采用液压泵作为能源元件,换向阀与控制单元作为控制元件,液压缸作为执行元件,共同形成液压闭环控制回路,通过对输入与输出信号误差进行仿真对比分析,满足对实时在线的控制器控制参数设计以及为系统优化设计提供理论依据。
系统模型:
输入与输出位移跟踪曲线:
缸内压力变化曲线:
